当前位置:
首页
>
信息公开
>
公示公告
岳阳市工人文化宫二次装修及设备设施购置安装工程-游泳馆设备安装 项目公开招标公告
来源: 岳阳工会
发布时间: 2025-11-28 20:50
浏览次数:
次
字体:
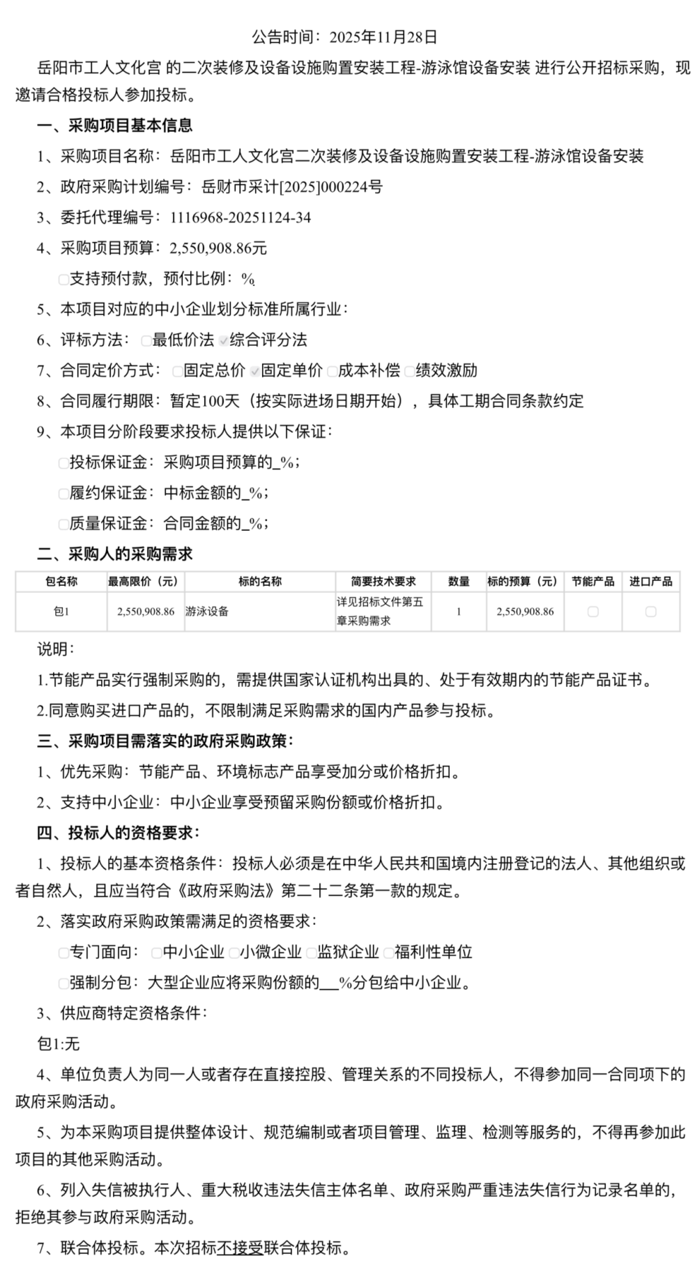
采购需求明细(挂网).docx
泳池设备招标文件货物类(定稿).doc