首页
>
市政府工作部门
>
市住房和城乡建设局
>
通知公告
>
通知公告
索 引 号:43060008/2026-2352516
发布机构:市住建局
公开范围:全部公开
生成日期:2026-01-09
公开日期:2026-01-09
公开方式:政府网站
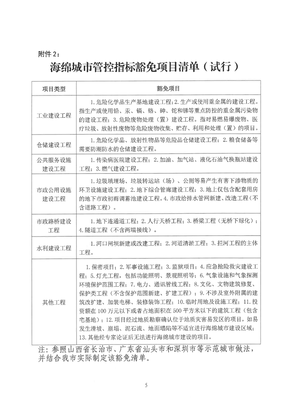
关于进一步明确岳阳市建设工程海绵城市管控指标的通知
来源:市住建局
2026-01-09 15:20
浏览量:
1
|
|
|
|
|
附件.docx