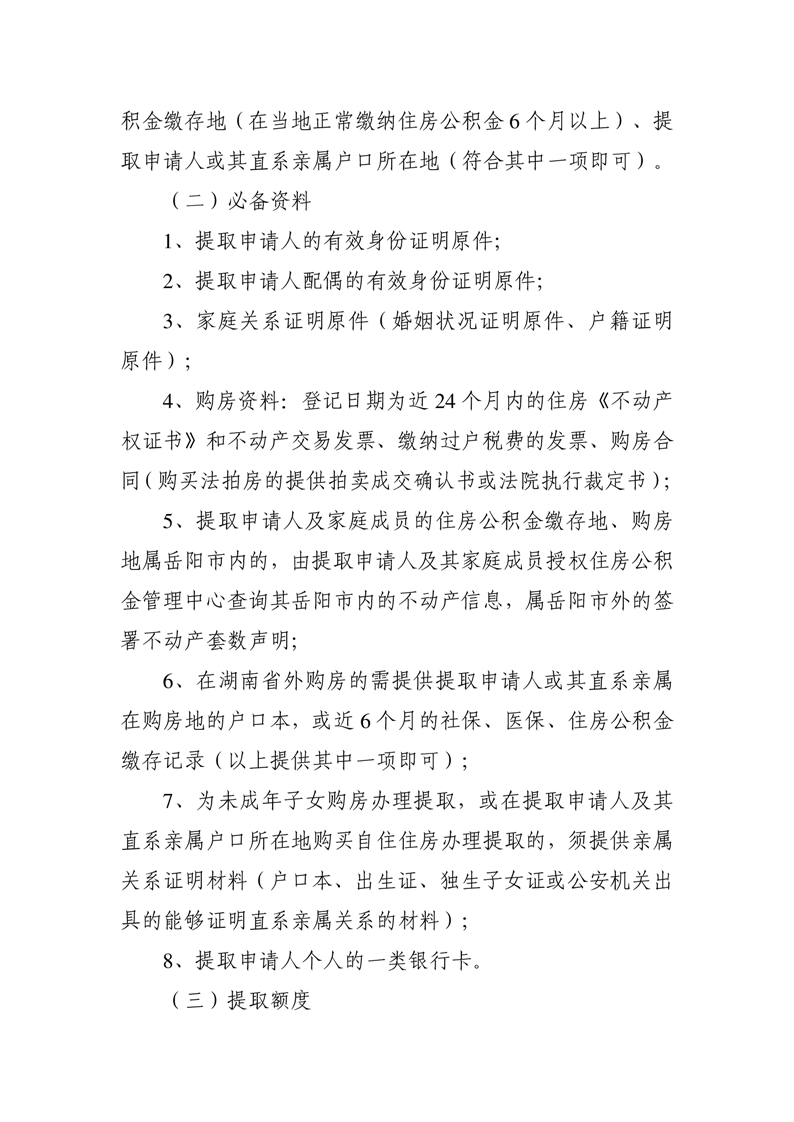
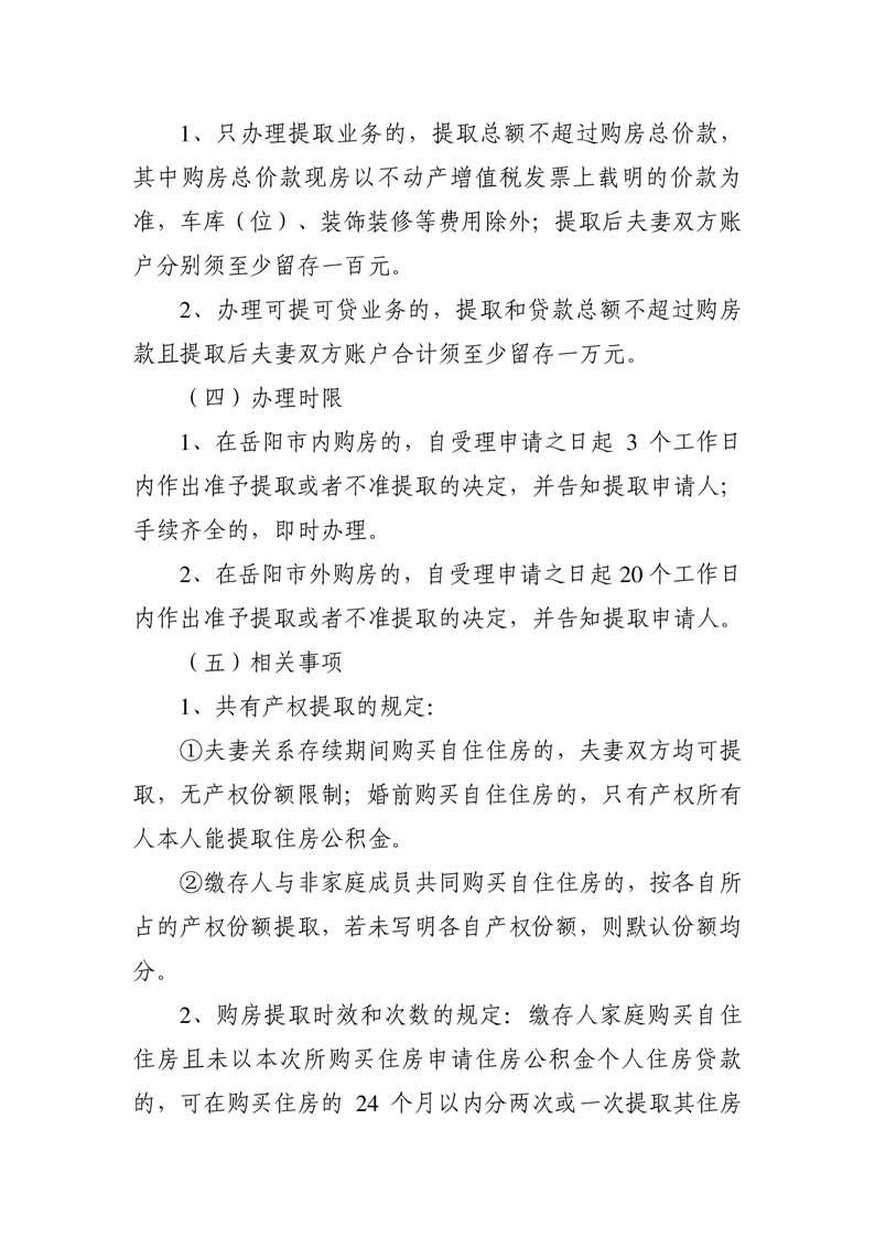
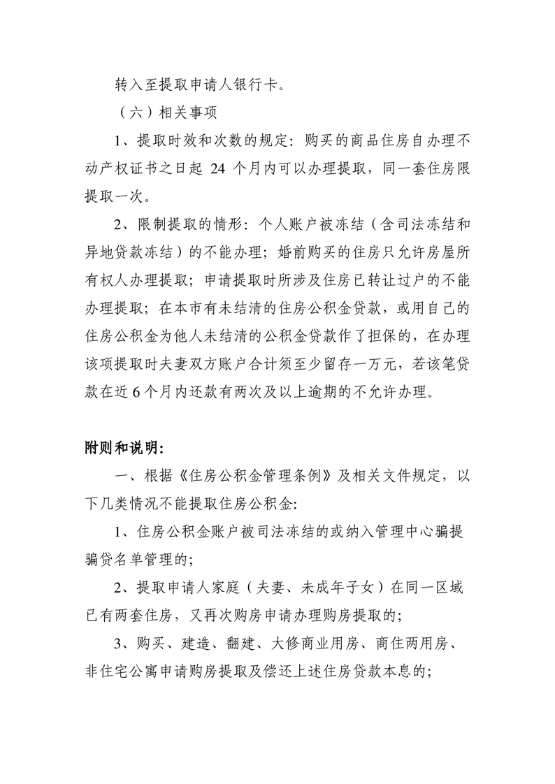
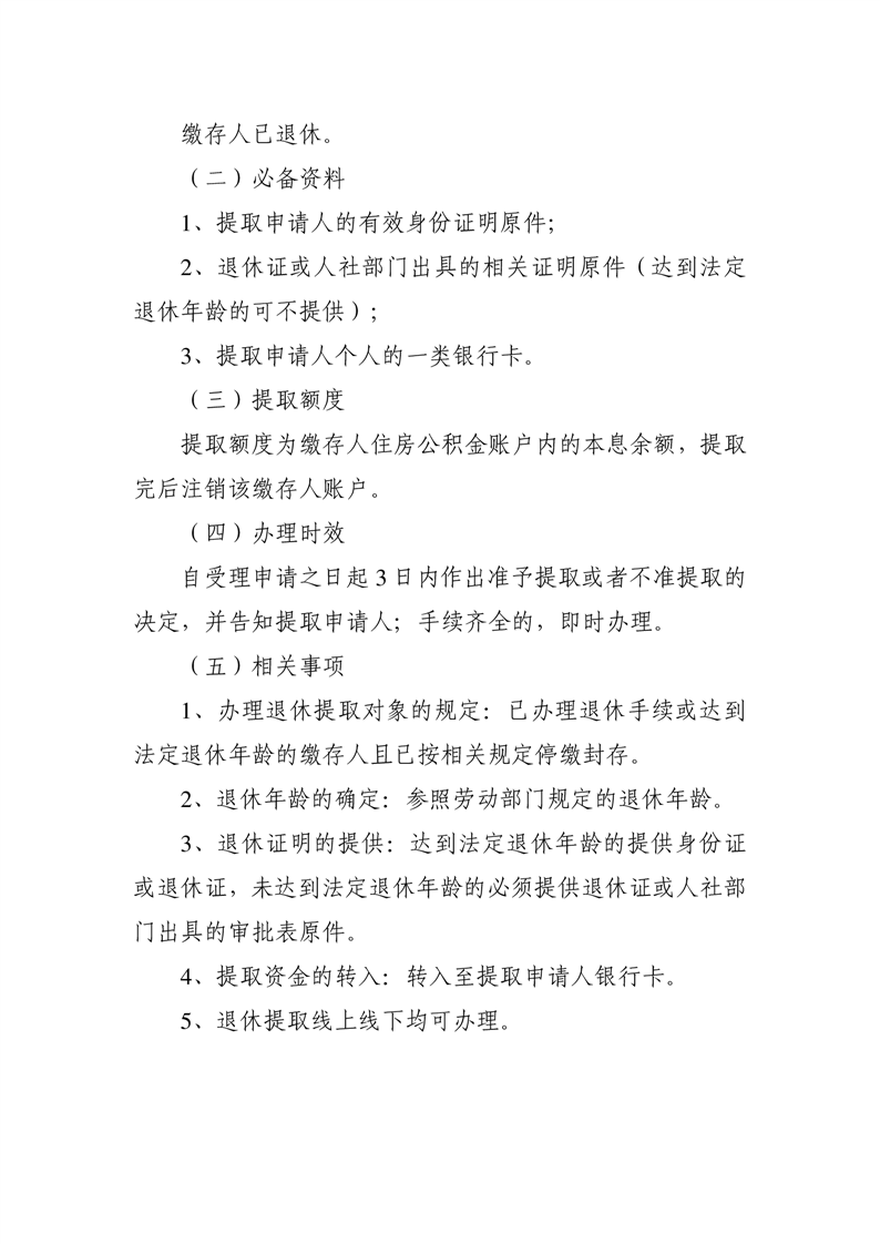
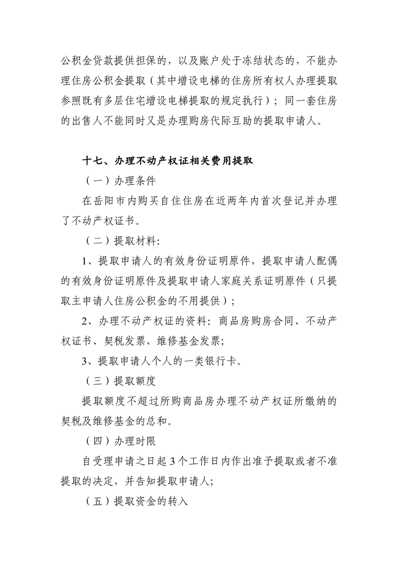
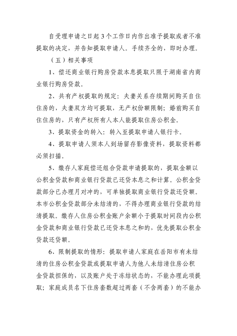
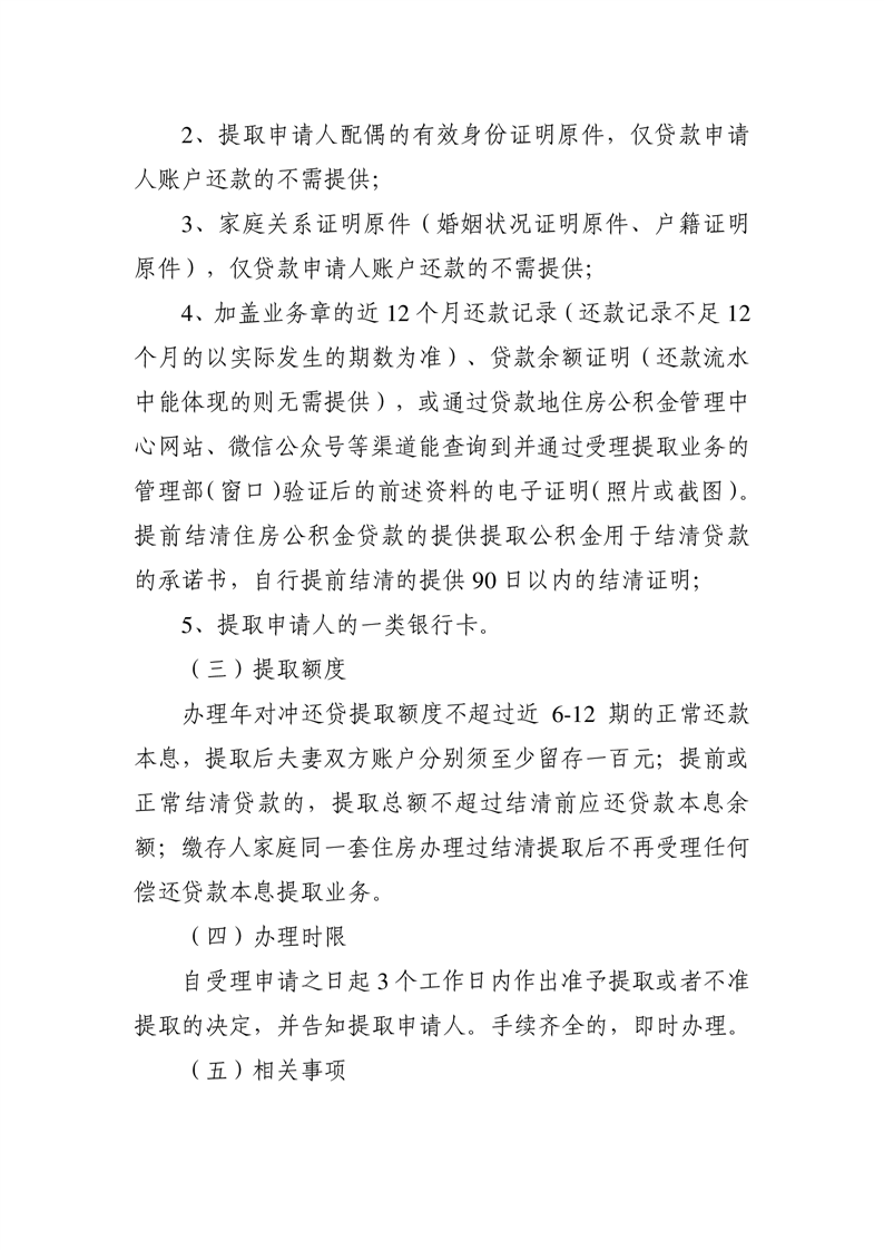
归档时间:2021-01-05
首页
>
专题专栏
>
2019年政务公开工作要点专栏
>
围绕全面小康幸福生活建设强化公开
>
推进社会事业繁荣情况公开
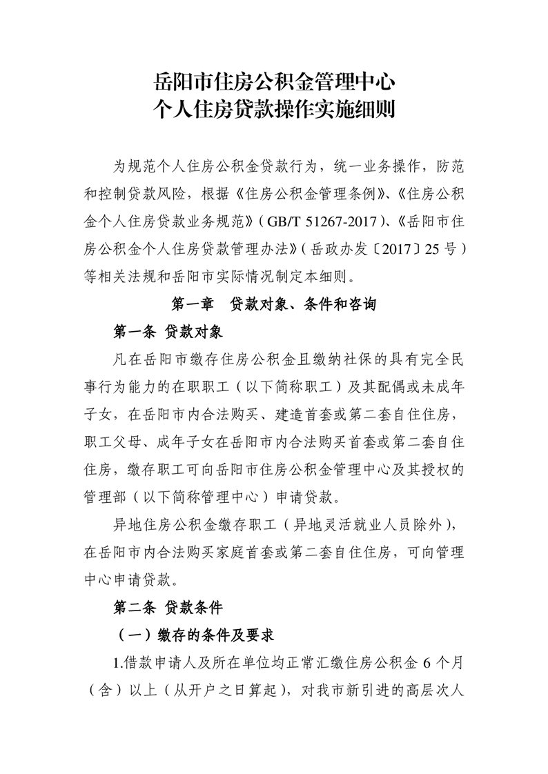
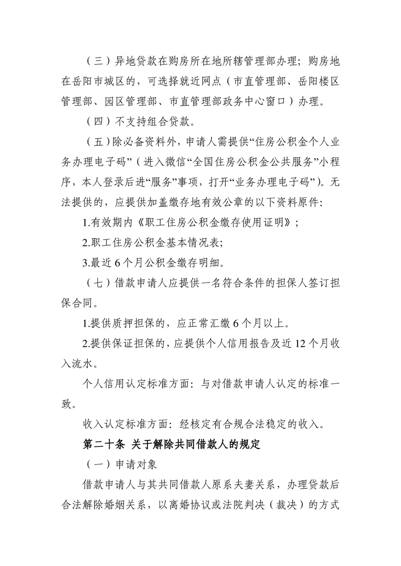
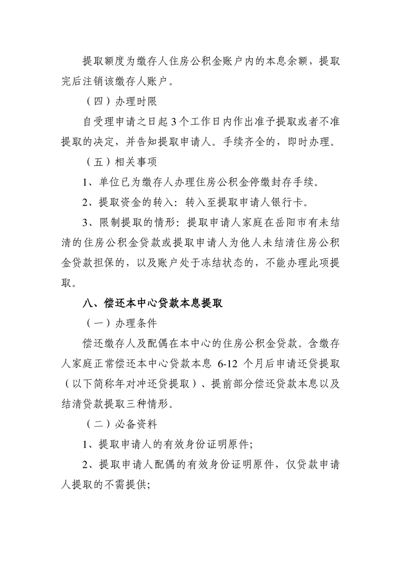
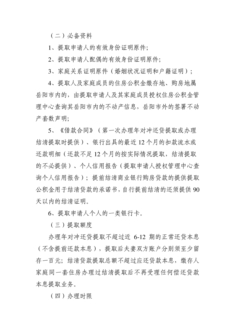
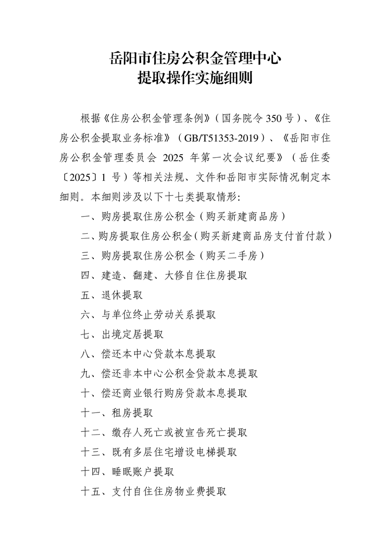
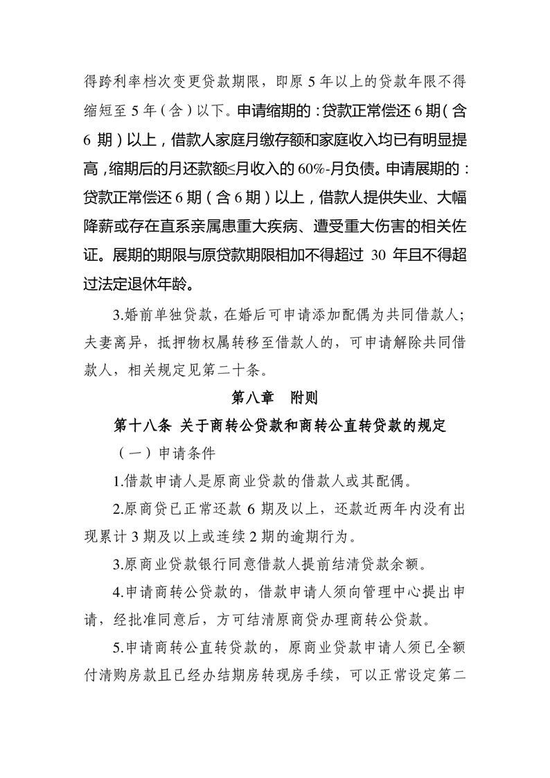
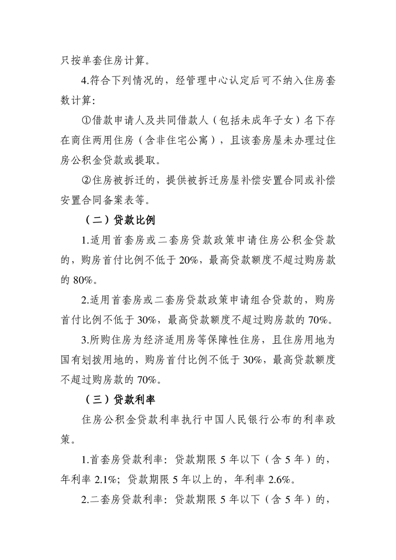
关于印发《岳阳市住房公积金管理中心个人住房贷款操作实施细则》《岳阳市住房公积金管理中心提取操作实施细则》的通知
来源:市住房公积金管理中心
2026-03-24
浏览量:
1
|
|
|
|
|