首页
>
直属事业单位
>
市住房公积金管理中心
>
政策法规
索 引 号:6/2025-2288170
发布机构:市公积金中心
公开范围:全部公开
生成日期:2025-04-25
公开日期:2025-04-25
公开方式:政府网站
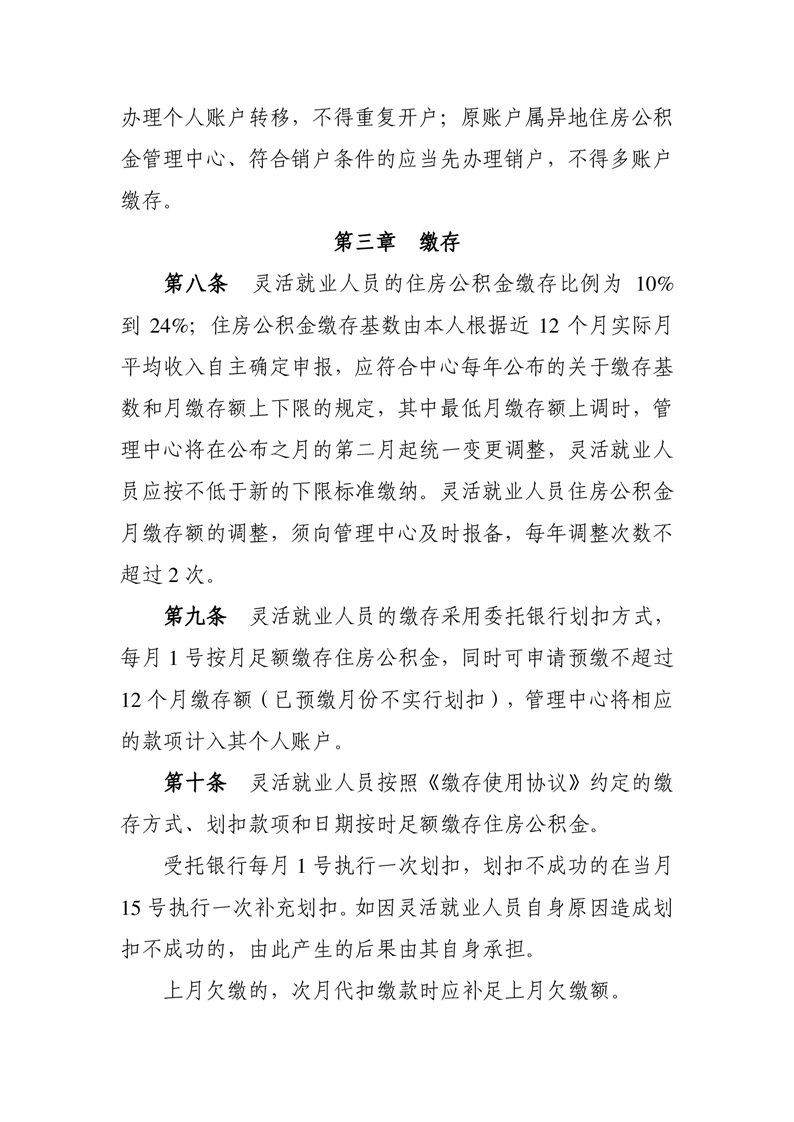
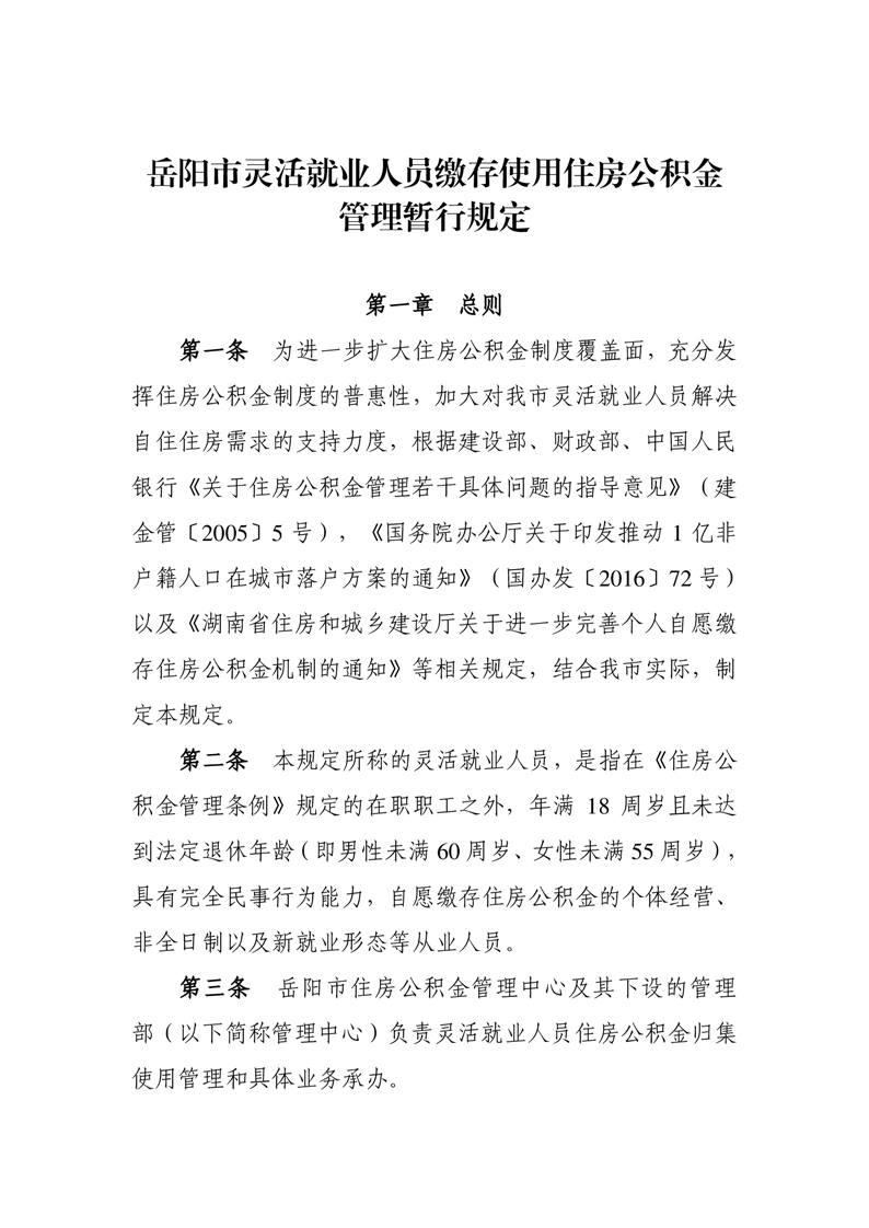
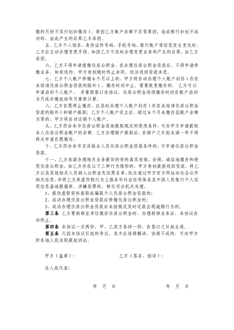
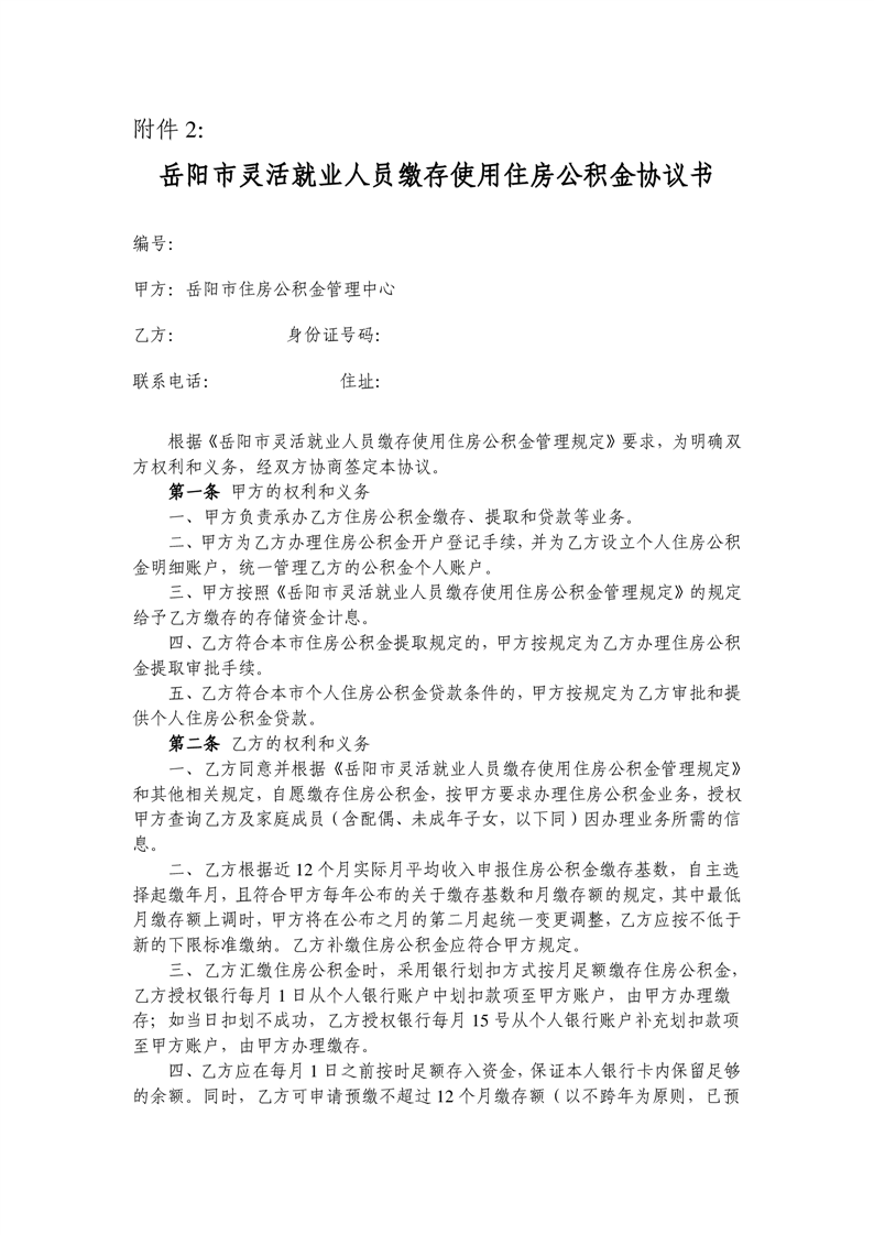
2024.23关于印发《岳阳市灵活就业人员缴存使用住房公积金管理暂行规定》的通知
来源:市住房公积金管理中心
2025-04-25 16:05
浏览量:
1
|
|
|
|
|