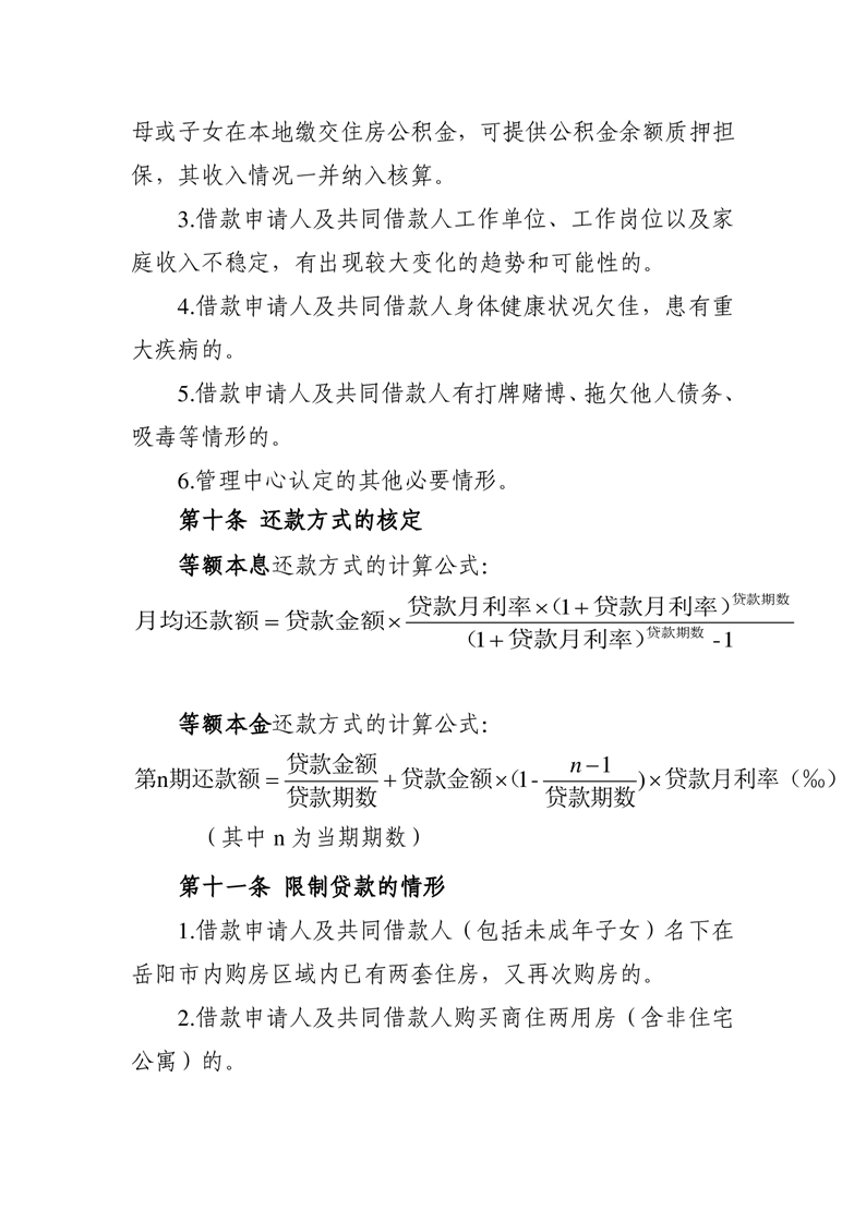
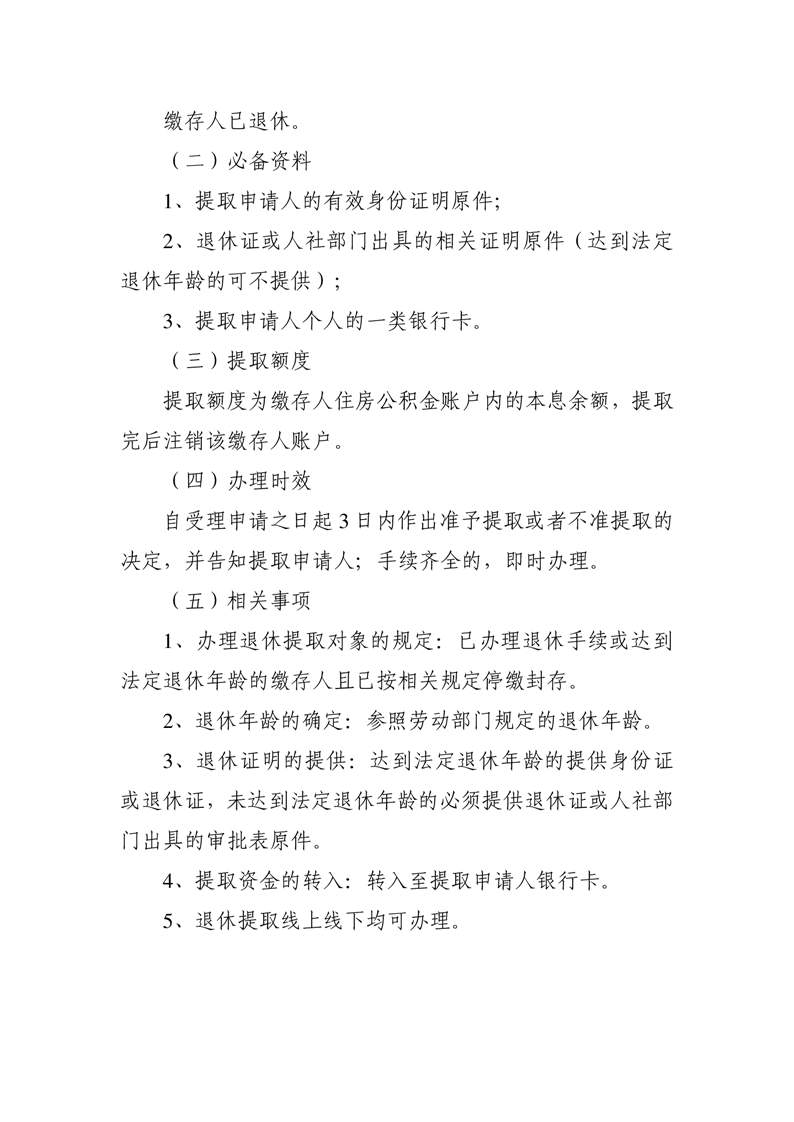
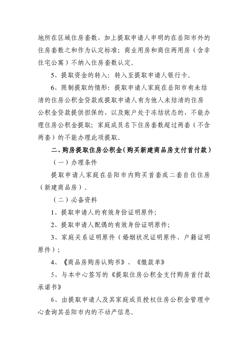
首页
>
直属事业单位
>
市住房公积金管理中心
>
政策法规
索 引 号:6/2026-2319378
发布机构:市公积金中心
公开范围:全部公开
生成日期:2026-03-24
公开日期:2026-03-24
公开方式:政府网站
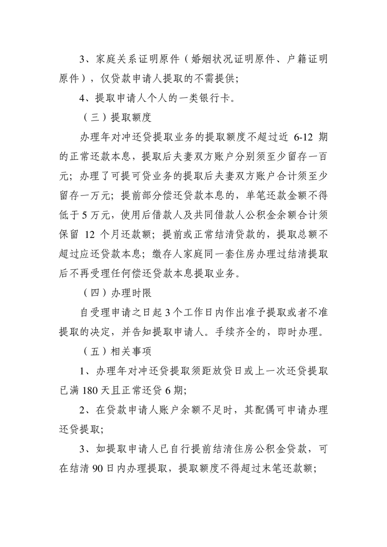
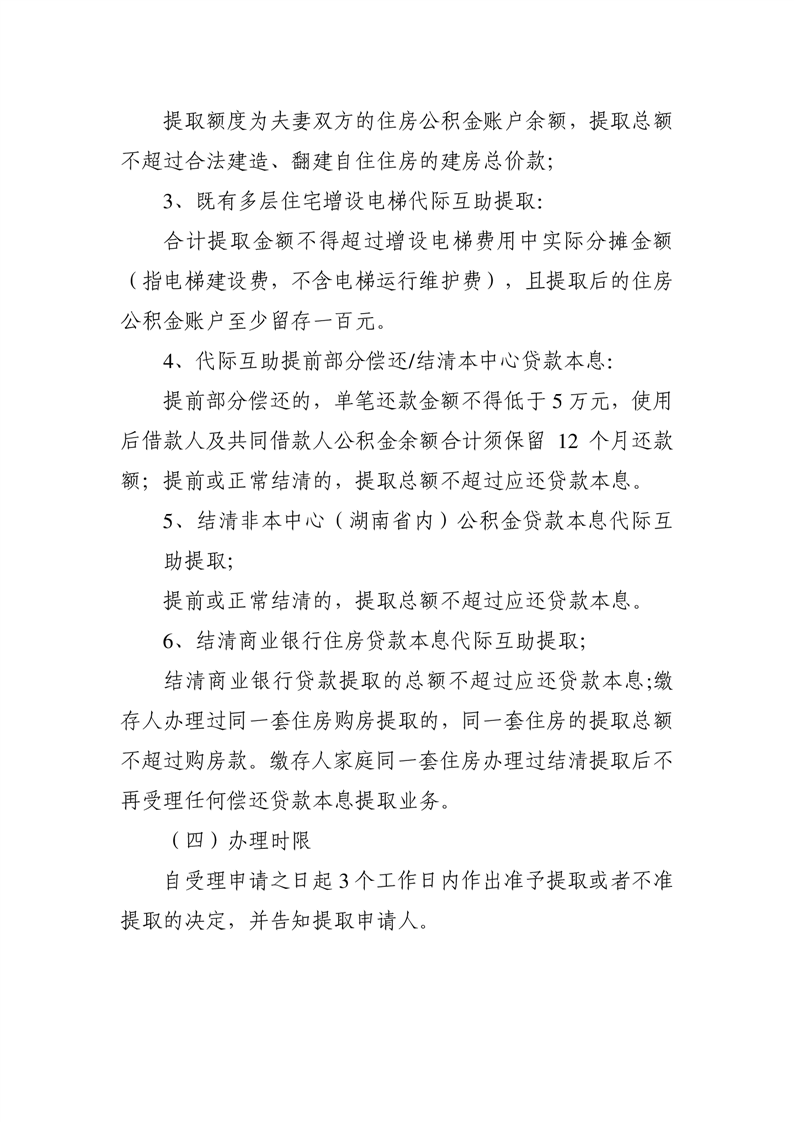
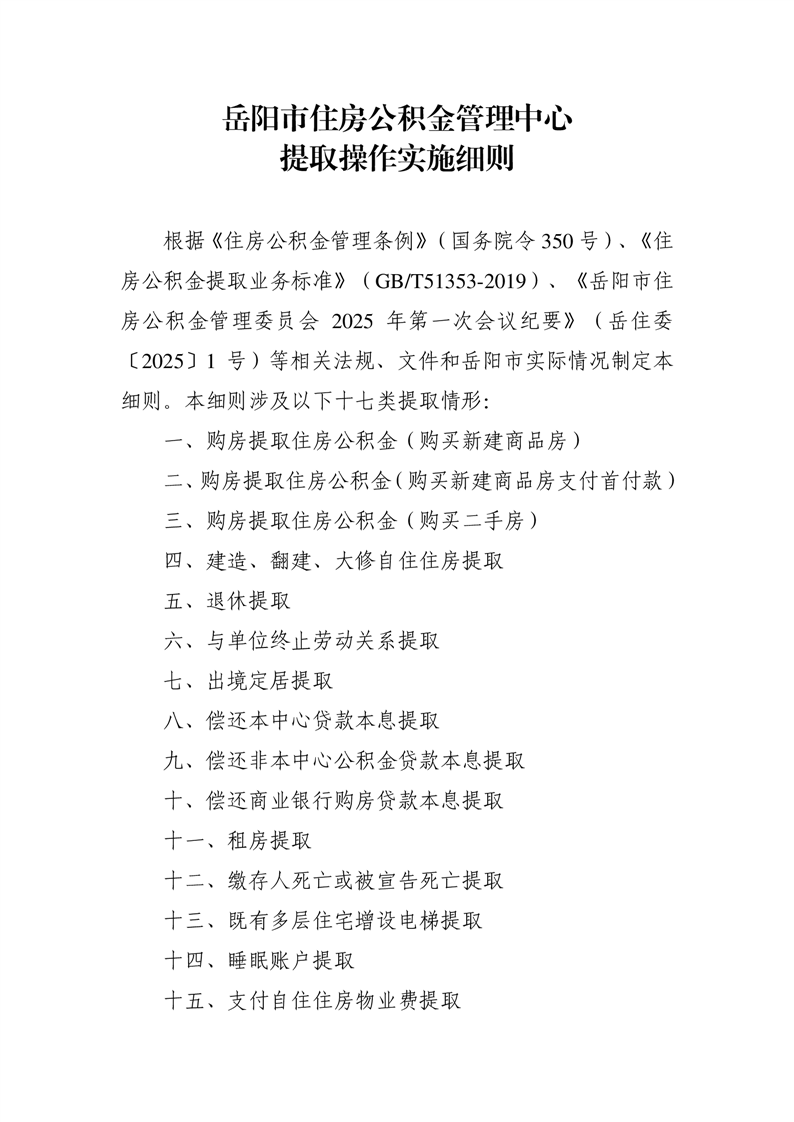
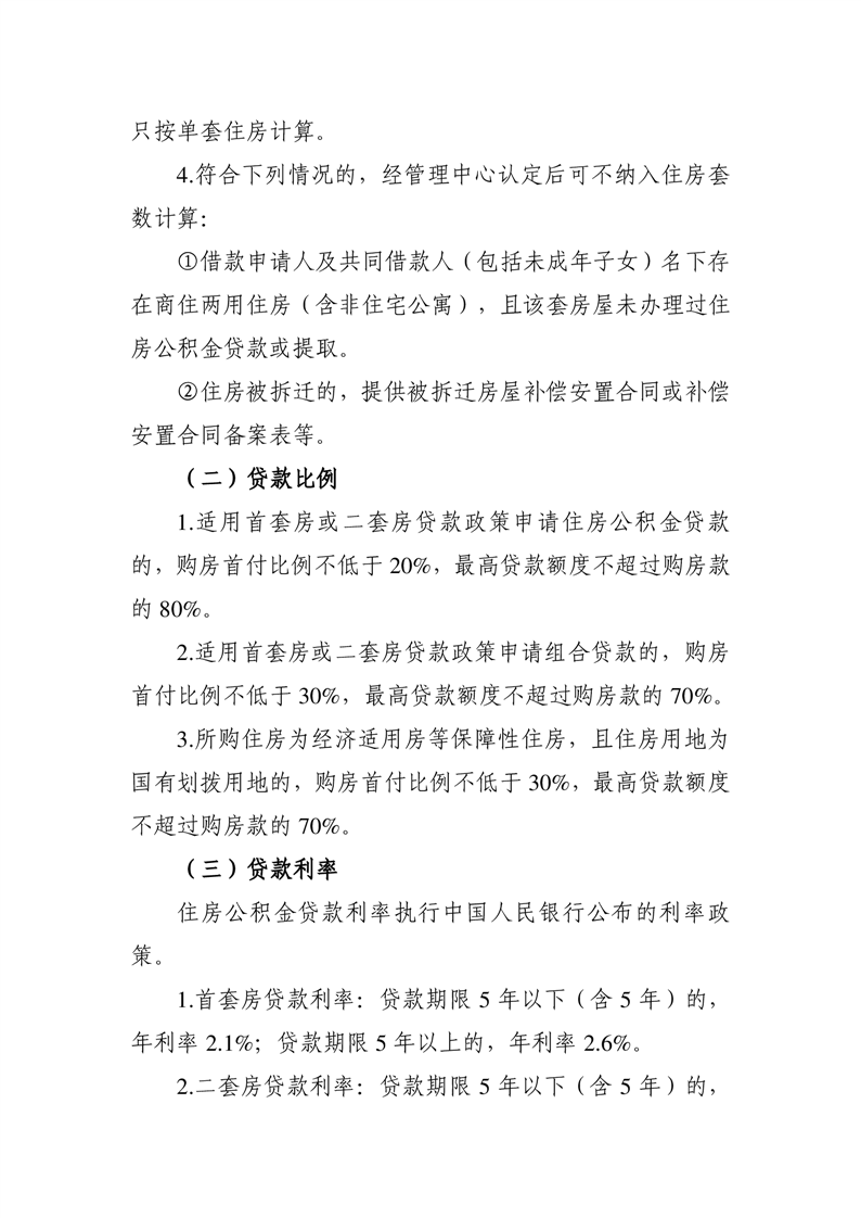
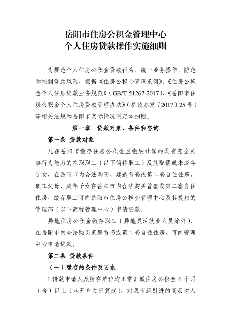
关于印发《岳阳市住房公积金管理中心个人住房贷款操作实施细则》《岳阳市住房公积金管理中心提取操作实施细则》的通知
来源:市住房公积金管理中心
2026-03-24 09:33
浏览量:
1
|
|
|
|
|