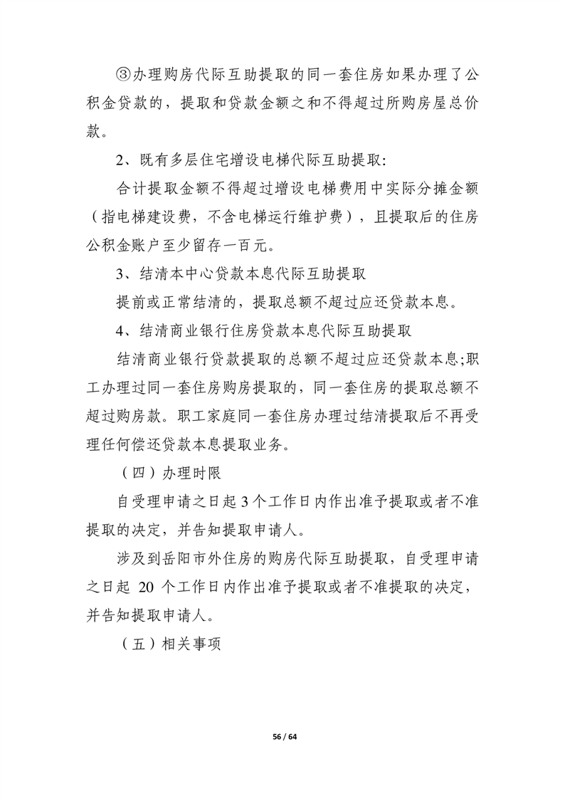
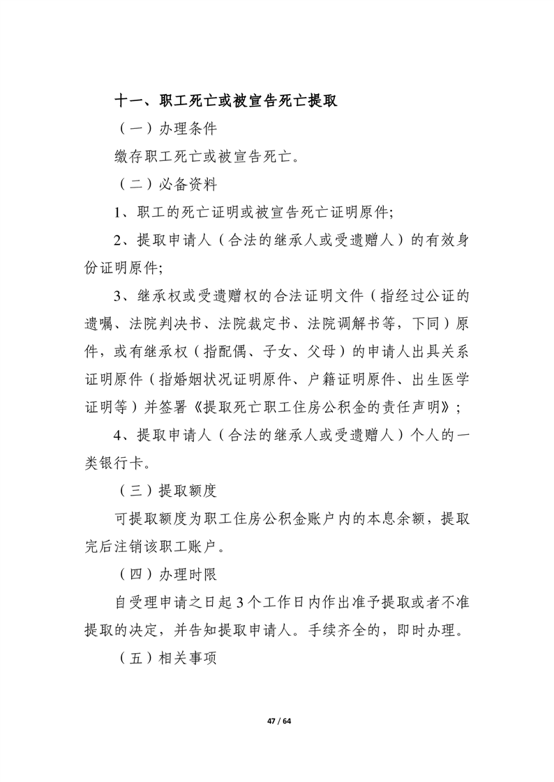
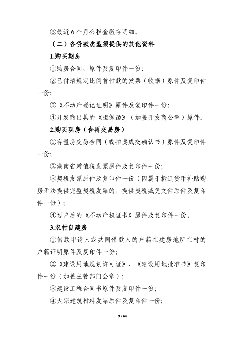
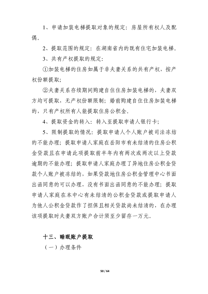
首页
>
直属事业单位
>
市住房公积金管理中心
>
政策法规
索 引 号:6/2025-2116508
发布机构:市公积金中心
公开范围:全部公开
生成日期:2025-03-19
公开日期:2025-03-19
公开方式:政府网站
《岳阳市住房公积金管理中心个人住房贷款、提取操作实施细则》(2024年修订)
来源:市住房公积金管理中心
2025-03-19 09:09
浏览量:
1
|
|
|
|
|