根据《中华人民共和国环境保护法》和《环境影响评价公众参与暂行办法》中有关规定,必须在环境影响评价过程中公开有关环境影响评价的信息,征求公众意见。现对岳阳港总体规划环境影响评价的程序及主要内容公布如下:
一、规划名称及概要
规划名称:岳阳港总体规划
规划范围:岳阳市域内长江、湘江、华容河、藕池河、汨罗江、新墙河等的港口岸线及相关水陆域,其中长江右岸五马口~铁山咀段的自然岸线长163 公里,湘江及洞庭湖区自然岸线长313 公里。
规划期限:现状基础年为2017 年,规划水平年为2025 年、2035 年。
规划概况:岳阳港划分为华容、君山、岳阳楼、城陵矶、云溪、临湘、岳阳县、汨罗、湘阴等9个港区,其中原岳阳楼和七里山港区合并为岳阳楼港区;城陵矶港区下边界调整白尾闸上游1000米;原道仁矶、陆城港区以及城陵矶港区白尾闸上游1000米至白尾闸合并为云溪港区。并按规模化、集约化、专业化的发展方向,对全港的集装箱、煤炭、金属矿石、危化品、砂石等主要货类运输系统进行了相应港口资源整合和码头功能布局规划。各港区的功能定位是:
1、城陵矶港区
城陵矶港区是岳阳港的核心港区,位于长江与洞庭湖交汇处的右岸,规划港口岸线7100米,城陵矶港区是以集装箱、件杂货、滚装汽车、煤炭、粮油运输为主,兼有旅游客运,具有铁公水联运的综合性港区,主要为岳阳市及湖南省的经济社会发展、打造全省经济增长极和开放新高地服务,规划为城陵矶、松阳湖2个作业区。
2、华容港区
华容港区是岳阳港的重要港区之一,位于长江右岸以及华容河、藕池河两岸,共规划港口岸线7740米,其中在长江规划港口岸线4740米,在华容河、藕池河各规划港口岸线1500米。规划以件杂货、煤炭、矿建材料、非金属矿石运输为主,服务当地经济发展并成为湖南省对接蒙华铁路煤炭通道的重要转运港,规划为塔市驿、洪山头2个作业区和华容河、藕池河货运码头港点。
3、君山港区
君山港区是岳阳港的重要港区之一,共规划长江、湘江港口岸线4850米。规划以件杂货、散货运输为主,兼有旅游客运功能,主要为当地经济发展、临港工业和城市建设服务,规划为广兴洲作业区以及荆江门货运码头和君山岛旅游码头等港点。
4、云溪港区
云溪港区是岳阳港的重要港区之一,规划港口岸线9440米,以液体散货、干散货运输为主,主要为沿江石化企业的油品及石化产成品的运输、大宗散货中转运输服务,规划为云溪工业园、道仁矶和陆城3个作业区,并规划预留荆岳长江大桥下游2500米至4500米约2000米港口岸线。
5、临湘港区
临湘港区是岳阳港的重要港区之一,规划港口岸线2500米,以干散货、件杂货运输为主,主要为岳阳港的大宗散货水水中转和当地经济发展服务,规划为长江村作业区和鸭栏码头。
6、湘阴港区
湘阴港区是岳阳港的重要港区之一,规划港口岸线7645米,规划以件杂货、干散货、集装箱运输为主,兼顾客运,主要为湘阴县、湘江新区及周边经济发展和城市建设服务,规划为虞公港、漕溪、岭北3个作业区和樟树、金港、南湖洲镇、湘滨镇货运码头、鹤龙湖镇、南门港客运码头等港点。
7、岳阳楼港区
岳阳楼港区位于东洞庭湖右岸,规划港口岸线1300米。规划以旅游客运、港口支持系统为主,主要为滨湖亲水休闲游、水上观光游和港口支持保障服务。规划南岳坡旅游客运区、港口支持系统区。
8、岳阳县港区
岳阳县港区位于东洞庭湖东岸、岳阳县城西部,规划港口岸线7300米,规划以件杂货、干散货运输为主,兼有旅游客运功能,主要为当地经济发展及临港产业发展和水上旅游资源开发服务,规划鹿角、汗水坡2个作业区和机场村水上服务区、太平咀客运港点以及新墙河内客运点。
9、汨罗港区
汨罗港区位于湘江右岸以及汨罗江,规划港口岸线3370米,其中湘江规划港口岸线2970米,汨罗江规划港口岸线400米。规划以粮油等件杂货、干散货运输为主,兼有旅游客运功能,主要为当地经济发展及水上旅游资源开发服务,规划为营田作业区、高台码头、支持系统码头和汨罗江内屈子祠、新市镇旅游客运港点。
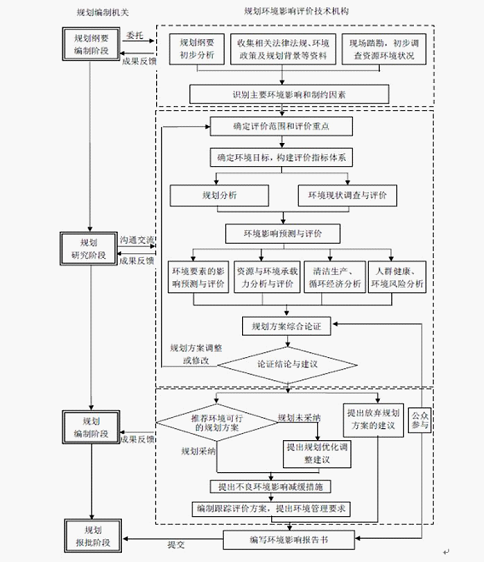
二、环境影响评价的工作程序和主要工作内容

三、征求公众意见的主要事项
1、公众对本次规划的主要态度;
2、对岳阳港环境质量现状的意见或看法;
3、公众认为规划实施将会带来哪些正面、负面影响;
4、其它建议和要求等。
四、意见反馈
本次信息公示后,公众可通过向规划组织编制单位、环评单位及公示地址发送信函、电子邮件、拨打电话等方式,发表对该规划实施及环评工作的意见和看法。公示时限为15个工作日(自公告发布之日开始计)。
环境影响评价单位将在该规划的《环境影响报告书》中真实记录公众的意见和建议,并将公众的宝贵意见和建议向规划组织编制单位和有关部门反映。
[注]:公众在发表意见的同时尽量提供详尽的联系方式以便及时反馈
五、联系方式
1、规划组织编制单位:岳阳市地方海事局
地址:岳阳市洞庭北路60号 邮编:414000
联系人:郭志勇 联系电话:0730-8399631
2、环评承担单位:交通运输部规划研究院
地址:北京市朝阳区曙光西里甲6号2号楼,
邮编:100028
联系人:胡怡 联系电话:010-59629478
电子邮箱: yygguihuahuanping@163.com