首页
>
直属事业单位
>
市公路建养中心
>
通知公告
>
通知公告
索 引 号:43060042/2018-1313154
发布机构:市公路局
公开范围:全部公开
生成日期:2018-03-28
公开日期:2018-03-28
公开方式:政府网站
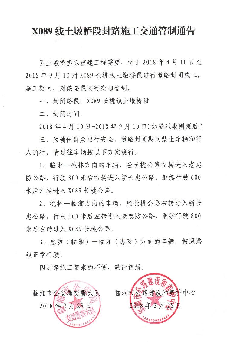
X089长桃线土墩桥段封路施工交通管制通告
来源:临湘市公路建养中心
2018-03-28 09:28
浏览量:
1
|
|
|
|
|