首页
>
市政府工作部门
>
市文旅广电局
>
通知公告
>
通知公告
索 引 号:43060030/2025-2328266
发布机构:市文旅广局
公开范围:全部公开
生成日期:2025-11-11
公开日期:2025-11-11
公开方式:政府网站
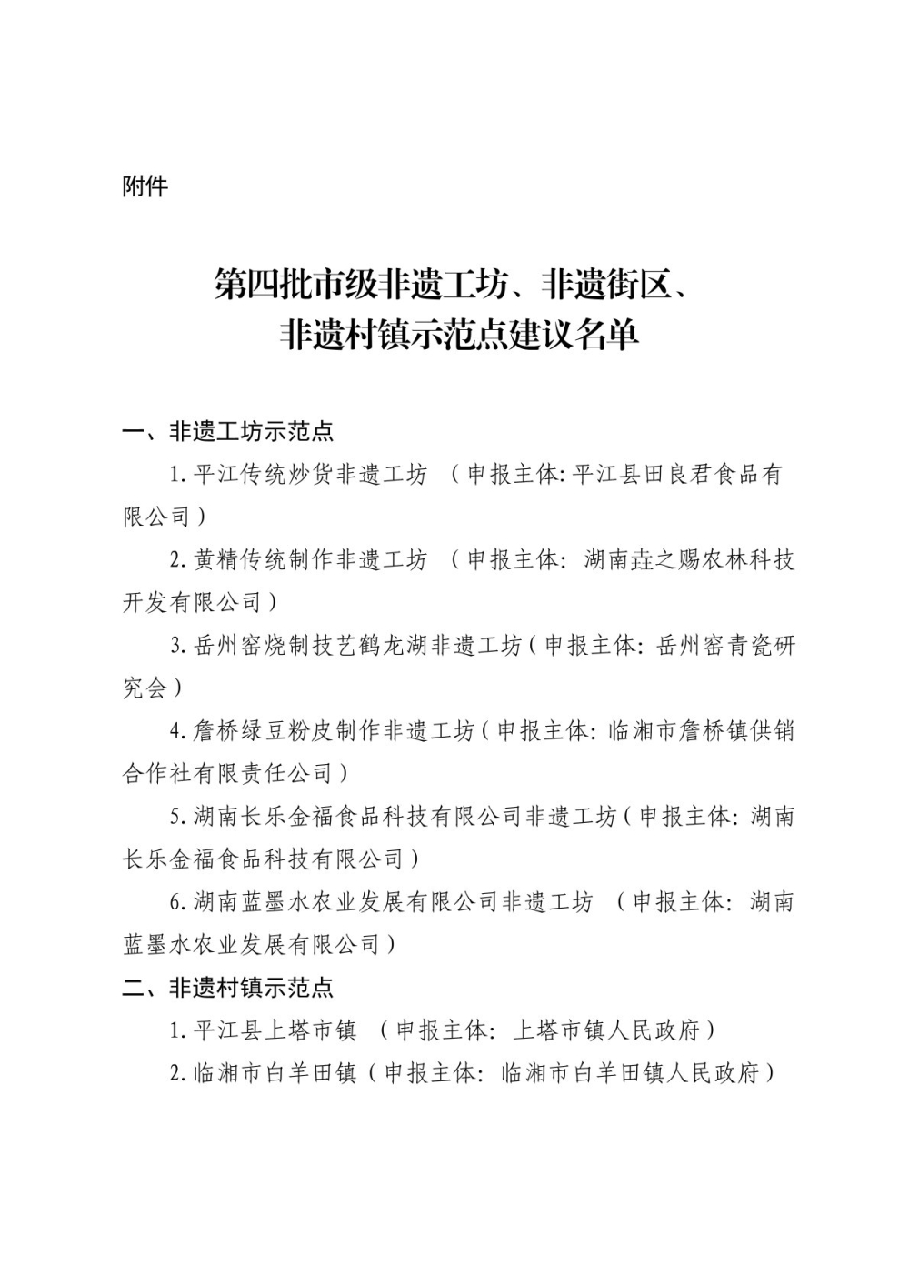
关于第四批市级非遗工坊、非遗街区、非遗村镇示范点建议名单的公示
来源:市文旅广电局
2025-11-11 14:44
浏览量:
1
|
|
|
|
|