首页
>
市政府工作部门
>
市文旅广电局
>
通知公告
>
通知公告
索 引 号:43060030/2024-2256336
发布机构:市文旅广局
公开范围:全部公开
生成日期:2024-12-06
公开日期:2024-12-06
公开方式:政府网站
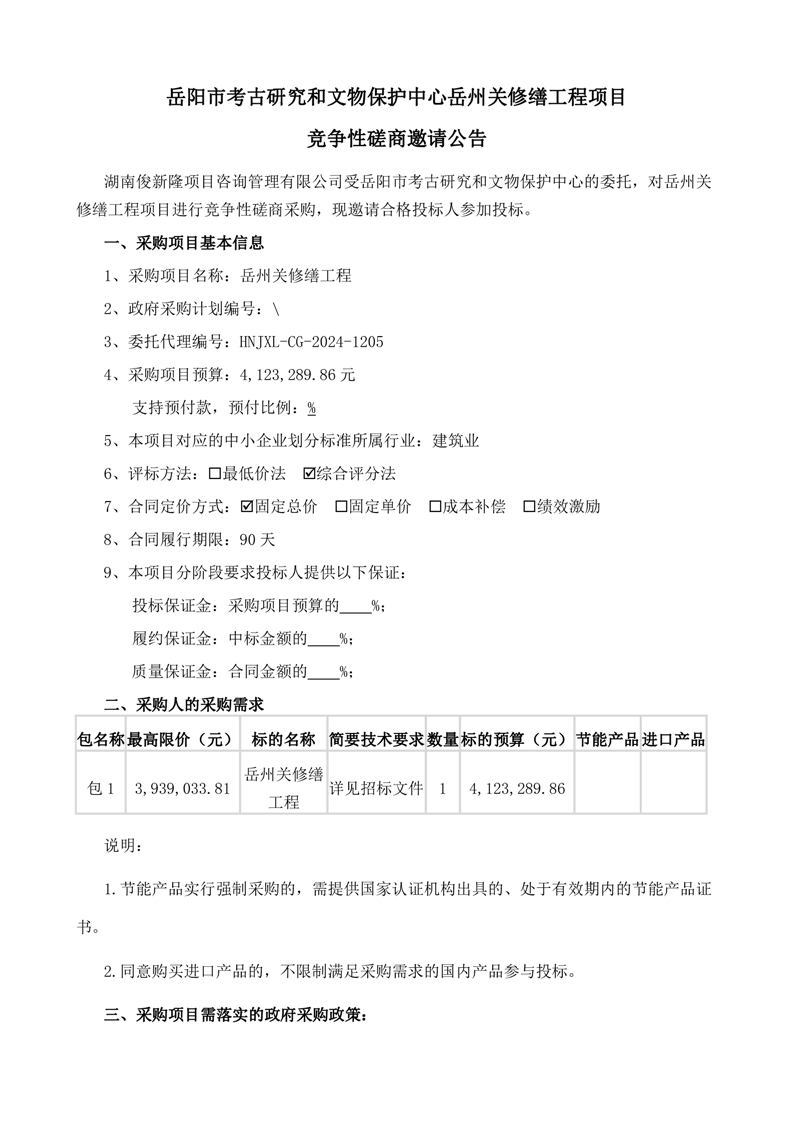
岳阳市考古研究和文物保护中心岳州关修缮工程项目竞争性磋商邀请公告
来源:市文旅广电局
2024-12-06 17:55
浏览量:
1
|
|
|
|
|