首页
>
市政府工作部门
>
市卫健委
>
应急管理
索 引 号:43060021/2021-1833599
发布机构:市卫健委
公开范围:全部公开
生成日期:2021-07-06
公开日期:2021-07-06
公开方式:政府网站
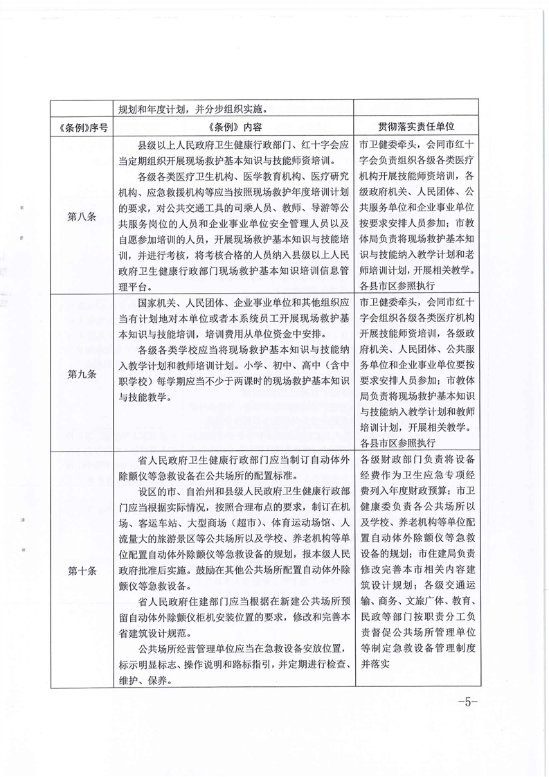
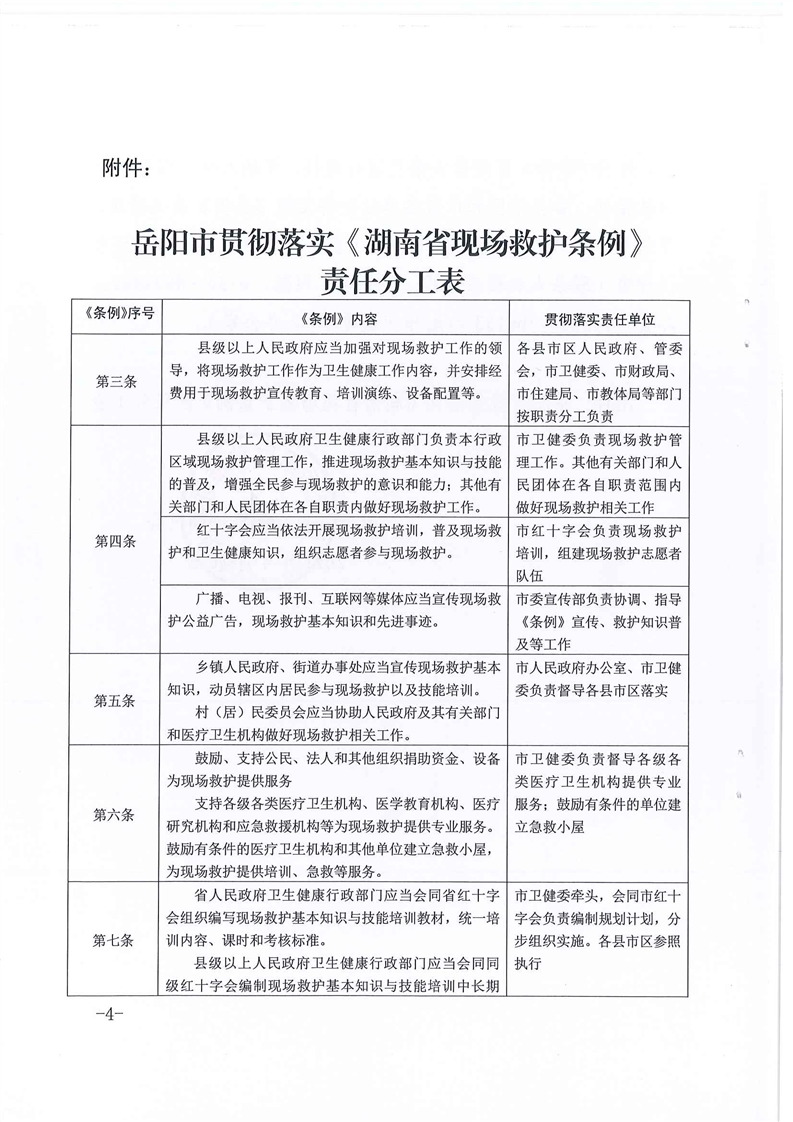
健康岳阳行动推进委员会关于认真贯彻落实《湖南省现场救护条例》的通知
来源:市卫健委
2021-07-06 17:02
浏览量:
1
|
|
|
|
|