首页
>
市政府工作部门
>
市自然资源和规划局
>
通知公告
>
通知公告
索 引 号:43060016/2024-2161939
发布机构:市自然资源和规划局
公开范围:全部公开
生成日期:2024-01-29
公开日期:2024-01-29
公开方式:政府网站
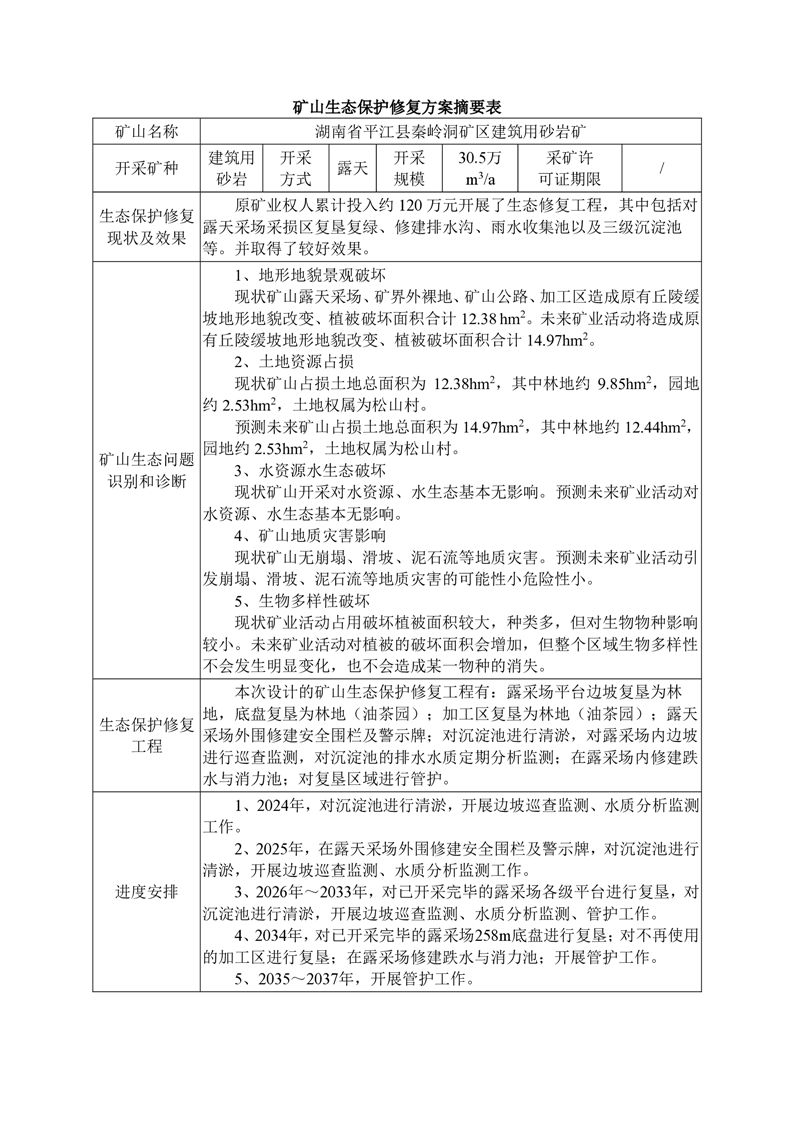
湖南省平江县秦岭洞矿区建筑用砂岩矿矿山生态保护修复方案
来源:市自然资源和规划局
2024-01-29 16:15
浏览量:
1
|
|
|
|
|