• 索  引 号:43060016/2023-2125638
  • 发布机构:市自然资源和规划局
  • 公开范围:全部公开
  • 生成日期:2023-10-23
  • 公开日期:2023-10-23
  • 公开方式:政府网站

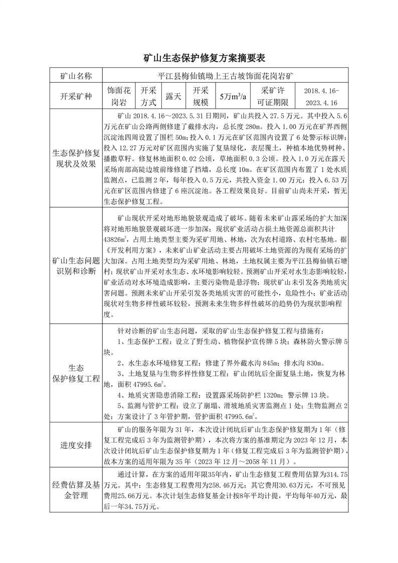
湖南省平江县梅仙镇坳上王古坡饰面用花岗岩矿矿山生态保护修复方案

来源:市自然资源和规划局2023-10-23 16:11
浏览量:1|| | ||