首页
>
市政府工作部门
>
市自然资源和规划局
>
通知公告
>
通知公告
索 引 号:43060016/2023-2105769
发布机构:市自然资源和规划局
公开范围:全部公开
生成日期:2023-09-05
公开日期:2023-09-05
公开方式:政府网站
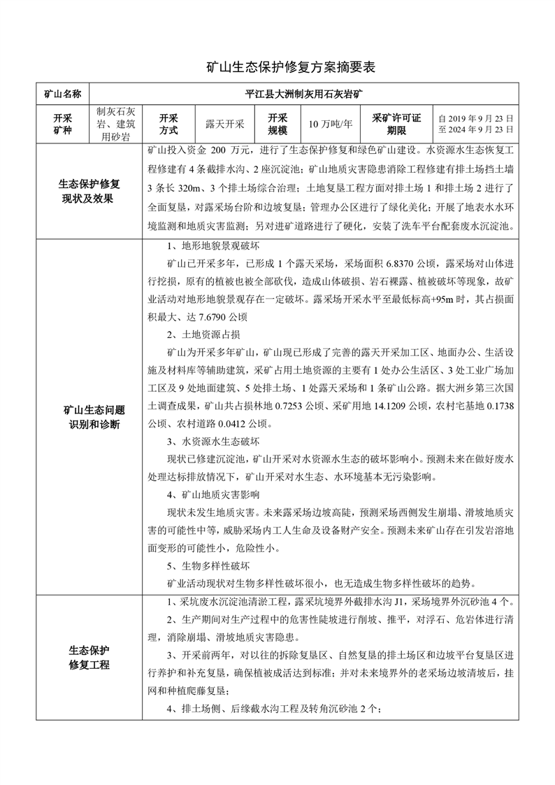
湖南省平江县大洲制灰石灰岩矿矿山生态保护修复方案
来源:市自然资源和规划局
2023-09-05 14:50
浏览量:
1
|
|
|
|
|