首页
>
市政府工作部门
>
市人力资源和社会保障局
>
政策文件
索 引 号:43060007/2020-1906217
发布机构:市人社局
公开范围:全部公开
生成日期:2020-12-16
公开日期:2020-12-16
公开方式:政府网站
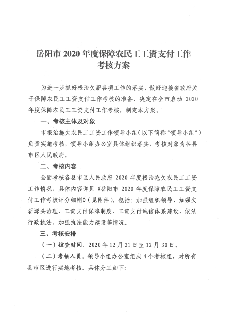
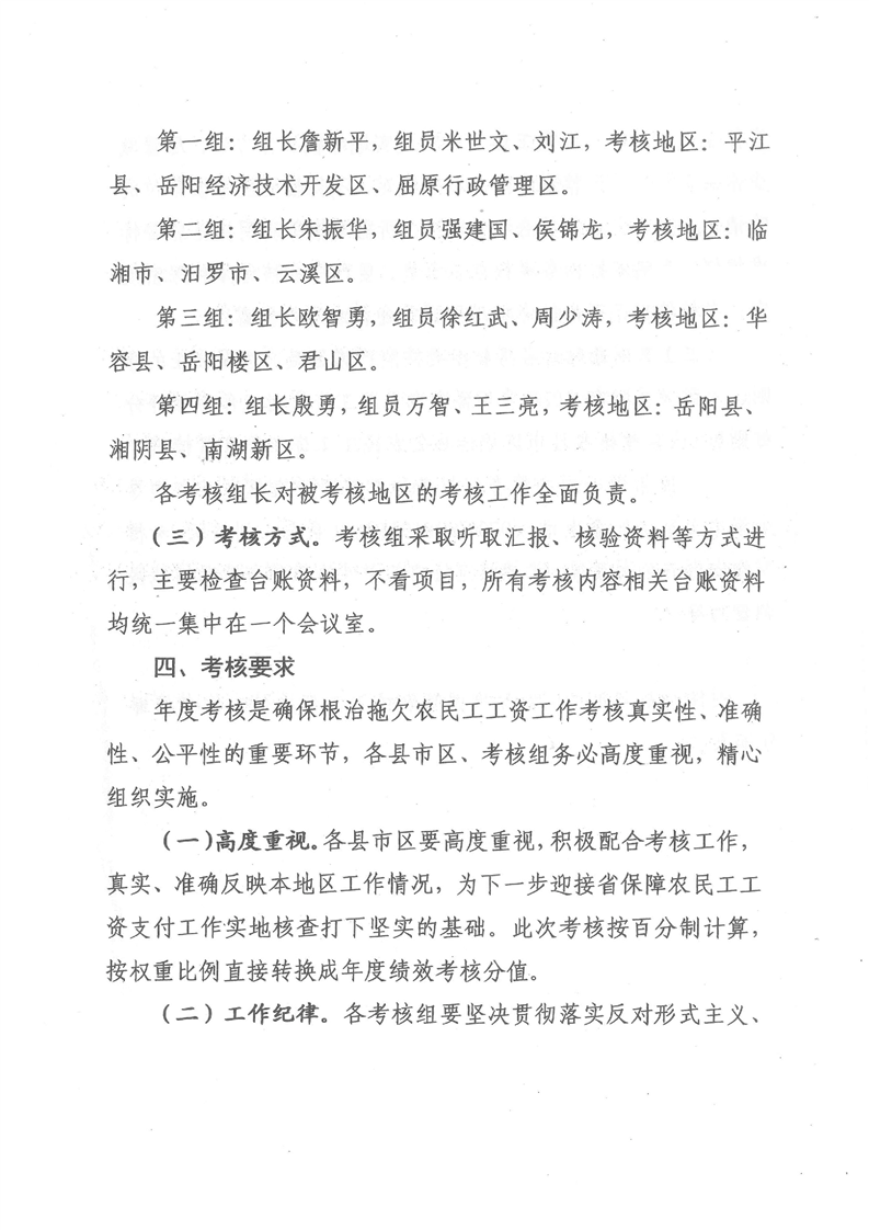
岳阳市根治拖欠农民工工资工作领导小组关于印发《岳阳市 2020年度保障农民工工资支付工作考核方案》的通知
来源:岳阳市人社局
2020-12-16 18:50
浏览量:
1
|
|
|
|
|