首页
>
市政府工作部门
>
市教育体育局
>
通知公告
>
通知公告
索 引 号:43060004/2025-2279467
发布机构:市教体局
公开范围:全部公开
生成日期:2025-03-25
公开日期:2025-03-25
公开方式:政府网站
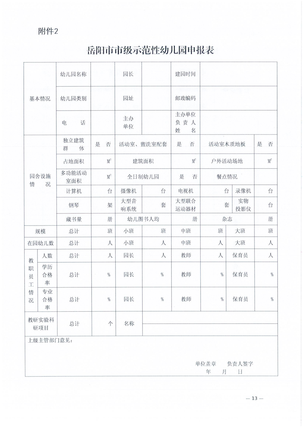
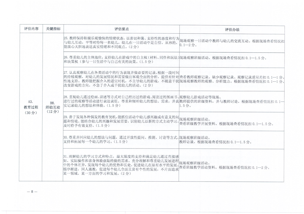
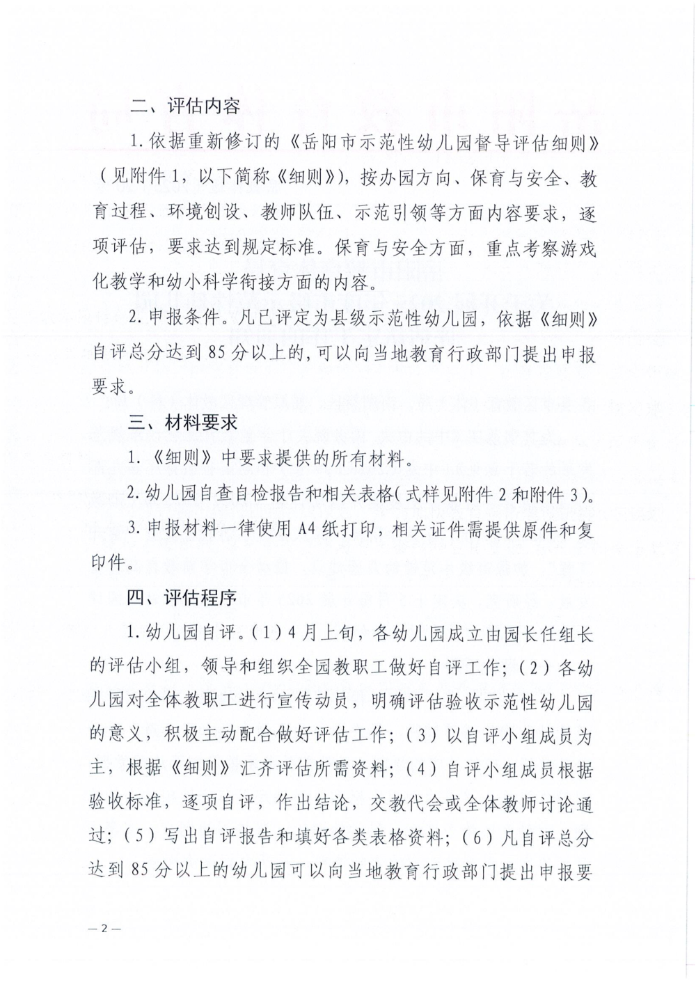
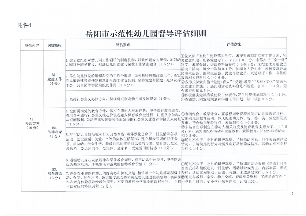
岳教体通〔2025〕20号岳阳市教育体育局关于开展2025年度市级示范性幼儿园评估认定工作的通知
来源:学前教育科
2025-03-25 11:08
浏览量:
1
|
|
|
|
|