湖南省人民政府办公厅关于印发《湖南省特殊教育发展提升行动计划(2022-2025年)》的通知
湘政办发〔2022〕49号
各市州、县市区人民政府,省政府各厅委、各直属机构:
《湖南省特殊教育发展提升行动计划(2022-2025年)》已经省人民政府同意,现印发给你们,请认真贯彻执行。
湖南省人民政府办公厅
2022年9月20日
(此件主动公开)
湖南省特殊教育发展提升行动计划
(2022-2025年)
为提升特殊教育发展水平,推动我省特殊教育高质量发展,根据《国务院办公厅关于转发教育部等部门“十四五”特殊教育发展提升行动计划的通知》(国办发〔2021〕60号)等文件精神,结合我省实际,制定本行动计划。
一、主要任务
到2025年,高质量的特殊教育体系初步建立。普及程度巩固提高,融合教育全面推进,保障机制不断完善,协调机制有效运行,教育质量全面提升。
(一)普及程度巩固提高。适龄残疾儿童义务教育入学率达到97%以上,非义务教育阶段残疾儿童青少年入学机会明显增加。
(二)教育体系逐步完善。课程教材体系进一步完善,教育模式更加多样,课程教学改革不断深化,特殊教育质量评价制度基本建立。
(三)融合教育全面推进。普通教育、职业教育、医疗康复、信息技术与特殊教育进一步深度融合。
(四)保障机制更加完善。继续对家庭经济困难残疾学生实行义务教育到高中阶段教育的12年免费教育;鼓励有条件的地区将学前教育阶段家庭经济困难残疾幼儿纳入免费教育范围;确保家庭经济困难残疾学生优先获得资助;逐步提高特殊教育经费保障水平。专业支持体系进一步健全,教师队伍建设进一步加强,培养培训机制更加完善,待遇保障进一步提高,专业水平进一步提升。
二、主要措施
(一)加快健全特殊教育体系
1.持续提高残疾儿童义务教育普及水平。
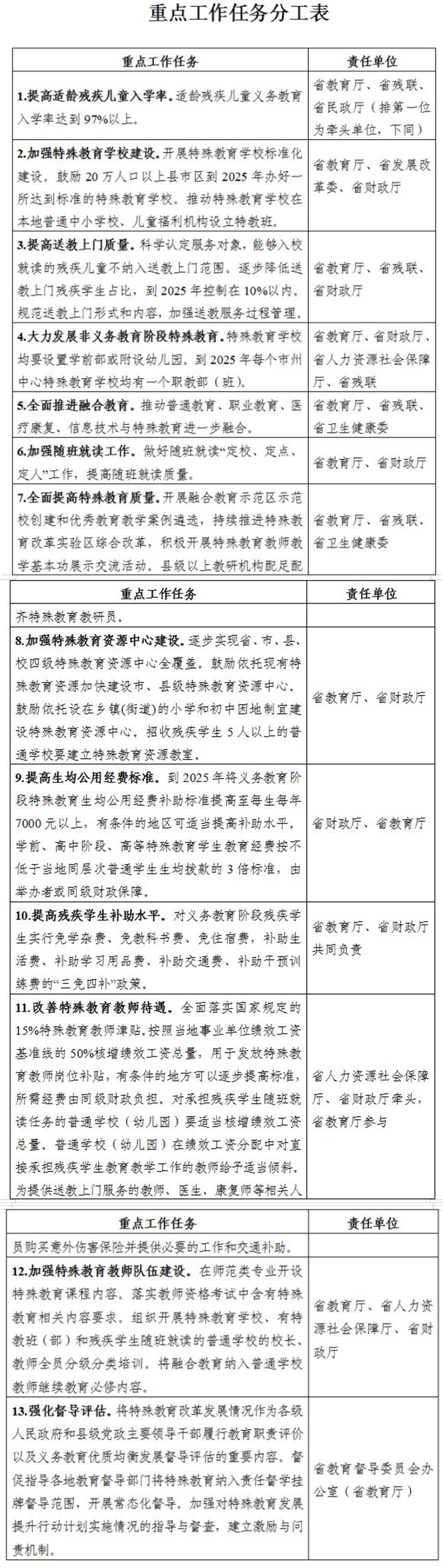
保障学位供给。加强特殊教育学校建设,研究制定省级特殊教育学校办学标准,开展特殊教育学校标准化建设;鼓励20万人口以上县市区到2025年办好一所达到标准的特殊教育学校。鼓励各地因地制宜合理配置特殊教育资源,推动特殊教育学校在本地普通中小学校、儿童福利机构设立特教班。特殊教育学位不足的地区要通过新建、改扩建等方式增加学位供给,确保学位满足残疾儿童少年入学需要。
强化监测评估。以县级为单位健全残疾儿童招生入学联动工作机制。建立完善动态监测机制,逐一核实未入学适龄残疾儿童少年数据。依据有关标准对残疾儿童身体状况、接受教育和适应学校学习生活能力进行全面规范评估。
科学合理安置。优先采用普通学校随班就读的方式,压实普通学校接收残疾儿童随班就读工作责任,确保适龄残疾儿童应随尽随、就近就便优先入学。发挥特殊教育学校在实施残疾儿童少年义务教育中的骨干作用,市州中心特殊教育学校要承担招收视障、听障、智障、孤独症等多类残疾学生的任务,暂时没有条件招收视障生的,当地市州教育行政部门要负责保障视障生接受义务教育,可采取购买服务等方式委托其他学校予以接收。县级特殊教育学校主要接收智力残疾儿童入读。以特殊教育学校和定点接收残疾学生的普通学校为主体,开展送教上门服务,保障不能入校就读的重度适龄残疾儿童少年完成九年义务教育。科学认定服务对象,能够入校就读的残疾儿童不纳入送教上门范围。逐步降低送教上门残疾学生占比,到2025年控制在10%以内。规范送教上门形式和内容,加强送教服务过程管理,提高送教上门工作质量。采取措施保障儿童福利机构、康复机构内的适龄残疾儿童接受义务教育并纳入学籍管理。
2.大力发展非义务教育阶段特殊教育。积极发展学前特殊教育,尽早为残疾儿童提供适宜的保育、教育、康复、干预服务。鼓励、支持普通幼儿园接收残疾儿童随园就读。特殊教育学校均要设置学前部或附设幼儿园,鼓励有条件的地方设置专门招收残疾儿童的特殊教育幼儿园(班),推动有条件的儿童福利机构、残疾儿童康复机构普遍增设学前部或附设幼儿园。着力发展以职业教育为主的高中阶段特殊教育,支持普通中等职业学校和普通高中接收残疾学生随班就读或设立特教班。鼓励特殊教育学校增设职教部(班),到2025年每个市州中心特殊教育学校均有一个职教部(班)。支持有条件的市州中心特殊教育学校办好视障、听障高中(部)。继续支持办好湖南省特教中等专业学校和长沙职业技术学院特殊教育高职部。鼓励有条件的地区建立从幼儿园到高中全学段衔接的十五年一贯制特殊教育学校。稳步发展高等特殊教育,加强高校特殊教育学院建设,增设适合残疾学生就读的相关专业,完善残疾学生就读普通高校措施。支持普通高校、开放大学、成人高校等面向残疾人开展继续教育,畅通和完善残疾人终身学习通道。
(二)全面推进融合教育
1.加强普通教育和特殊教育融合。支持各地通过建设普特融合学校、在普通中小学开展随班就读或设立特教班(部)等方式推进普特融合工作。推动特殊教育学校和普通学校结对帮扶共建、集团化融合办学,创设残疾儿童和普通儿童融合教育环境,探索适应残疾儿童和普通儿童共同成长的融合教育模式。积极探索科学适宜的孤独症儿童培养方式,逐步建立有需求的残疾学生助教陪读制度。加大力度推广使用国家通用手语和国家通用盲文。
2.推动职业教育和特殊教育融合。办好特殊教育学校职教部(班)和职业学校特教部(班)。调整和优化专业设置,开设既适合残疾学生学习又符合市场需求的专业,在部分特殊教育学校开展针对智力残疾、多重残疾和孤独症等残疾学生新设专业试点;在部分中职和高职学校开展针对听障、视障和肢体残疾学生新设专业试点。落实残疾学生个别化职业教育计划,做细做精现有专业,促进残疾学生身心康复与职业技能同步提升。完善残疾学生职业教育“岗课赛证”综合育人机制,开展面向残疾学生的“学历证书+若干职业技能等级证书”制度试点,将职业技能等级证书培训内容有机融入专业培养方案,优化课程设置和教学内容,提高残疾学生培养的灵活性、适应性、针对性。支持职业教育实习实训基地面向残疾学生开放,鼓励校企共建面向残疾学生开放的产教融合实训基地、技术服务中心和校内生产性实训基地。积极开展残疾学生生涯规划和就业指导,支持各种职业教育培训机构加强残疾学生职业技能培训,开展残疾学生现代学徒制订单班培养的试点工作,广拓就业渠道,切实做好残疾学生教育与就业衔接工作。对符合条件的接收残疾学生就业的爱心企业和事业单位给予税收优惠和适当补贴等。
3.促进医疗康复、信息技术与特殊教育融合。推进医疗机构、妇幼保健机构、儿童福利机构、康复机构与学校合作,提高残疾儿童少年评估鉴定、入学安置、教育教学、康复训练的针对性和有效性。实施辅助器具进校园工程,优先为学前教育和义务教育阶段残疾儿童科学提供辅助器具适配及服务。加强特殊教育信息化建设和应用,推进特殊教育智慧校园、智慧课堂建设。推动残疾儿童青少年相关数据互通共享。应用好国家特殊教育数字化课程教学资源,建设好本土化课程资源,扩大优质资源覆盖面。发挥信息技术优势,推进特殊教育学校、特教班、定点接收残疾学生的普通学校之间的资源共享,开展特殊教育网络联校、云上课堂、网络教研、远程指导等方面的探索实践。
(三)全面提高特殊教育质量
1.深化特殊教育教学改革。全面落实盲校、聋校和培智学校义务教育课程标准。加强学前、普通高中及职业教育课程资源建设。推进差异化、个别化教学,提高教育教学的针对性。做好随班就读“定校、定点、定人”工作,提高随班就读质量。开展融合教育示范区示范校创建和优秀教育教学案例遴选,持续推进特殊教育改革实验区综合改革,鼓励各地积极开展特殊教育教师教学基本功展示交流活动。深化教育评价改革,完善特殊教育办学质量评价指标体系。加强特殊教育教学管理,规范特殊教育学校日常管理,探索普通学校特教班管理新模式,推进残疾学生信息上报、教育评估、转衔安置和个别化支持等工作规范及时、科学专业。
2.加强特殊教育教科研工作。县级以上教研机构应配足配齐特殊教育教研员,承担对特殊教育学校、特教班、随班就读、送教上门等工作的研究指导。发挥好各级特殊教育资源中心作用,创新工作方式,定期组织活动,做好特殊教育研究、指导、服务、培训、资源开发、质量管理等工作。鼓励高等学校、教科研机构、医疗康复部门以多种形式为特殊教育提供专业服务。
(四)完善特殊教育保障机制
1.改善办学条件。逐步实现省、市、县、校四级特殊教育资源中心全覆盖。各地要依托现有特殊教育资源加快建设市、县级特殊教育资源中心,鼓励依托设在乡镇(街道)的小学和初中因地制宜建设特殊教育资源中心。招收残疾学生5人以上的普通学校要建立特殊教育资源教室,并按要求配备必要的个别化教育设备。加强学校无障碍设施设备建设配备,为残疾学生在校学习生活提供无障碍支持服务。
2.完善投入机制。落实并提高义务教育阶段特殊教育学校、随班就读、特教班、送教上门残疾学生生均公用经费补助标准,到2025年将义务教育阶段特殊教育生均公用经费补助标准提高至每生每年7000元以上,有条件的地区可适当提高补助水平。学前、高中阶段、高等特殊教育学生教育经费按不低于当地同层次普通学生生均拨款的3倍标准,由举办者或同级财政保障。各级财政可设立特殊教育专项补助经费,加强特殊教育基础能力建设。落实学生资助政策,确保家庭经济困难残疾学生优先获得资助。对义务教育阶段残疾学生实行免学杂费、免教科书费、免住宿费,补助生活费、补助学习用品费、补助交通费、补助干预训练费的“三免四补”政策。改善特殊教育教师待遇,全面落实国家规定的15%特殊教育教师津贴。按照当地事业单位绩效工资基准线的50%核增绩效工资总量,用于发放特殊教育教师岗位补贴,有条件的地方可以逐步提高标准,所需经费由同级财政负担。对承担残疾学生随班就读教学任务的普通学校(幼儿园)适当核增绩效工资总量。普通学校(幼儿园)在绩效工资分配中对直接承担残疾学生教育教学工作的教师给予适当倾斜。各地要结合实际建立特殊教育资源教师考核认定机制,按规定合理确定待遇标准。为提供送教上门服务的教师、医生、康复师等相关人员购买意外伤害保险并提供必要的工作和交通补助。鼓励企事业单位、社会组织、公民个人捐资助学。鼓励和引导社会力量兴办特殊教育学校,强化民办特殊教育规范管理,确保特殊教育公益属性。中央和省级特殊教育补助资金重点支持特殊教育学校改善办学条件、向重度残疾儿童接受义务教育提供上门服务等。
3.加强队伍建设。适当扩大普通高校特殊教育专业招生规模,在全省公费师范生招生计划中,倾斜支持特殊教育公费师范生培养。着力提高培养质量,注重培养适应特殊教育需要、具有职业教育能力的特殊教育师资,加大特殊教育专业硕士、博士培养力度。在师范类专业开设特殊教育课程内容,列为必修课并提高比例,纳入师范专业认证指标体系,落实教师资格考试中含有特殊教育相关内容要求。组织开展特殊教育学校、有特教班(部)和残疾学生随班就读的普通学校的校长、教师全员分级分类培训。将融合教育纳入普通学校教师继续教育必修内容。关心特殊教育教师心理健康,建立关怀长效机制,为开展心理调适活动提供经费支持和条件保障。教师职称评聘和表彰奖励向特殊教育教师倾斜。将儿童福利机构、残疾儿童康复机构等机构中依法取得相应教师资格的特殊教育教师,纳入特殊教育教师培训、职称评聘、表彰奖励范围,并按规定享受相关待遇、津贴补贴等。教师职务(职称)评聘向特殊教育教师倾斜,高、中级岗位职数在同类学校标准基础上上浮10%。
三、组织实施
(一)加强组织领导。加强党对特殊教育工作的全面领导,各市州、县市区人民政府要提高政治站位,坚持人民立场,将办好特殊教育纳入重要议事日程,坚持特教特办、重点扶持,统筹安排资金,有效配置资源,确保各项目标任务落到实处。
(二)健全工作机制。完善多方协调联动的特殊教育推进机制,明确教育、发展改革、民政、财政、人力资源社会保障、卫生健康、残联等部门和单位的职责,形成工作合力。加强省级、市级统筹,落实县级主体责任,加大对特殊教育薄弱地区的支持力度。建立健全学校与科研、医疗、康复等机构协同的专业支撑工作机制,在全社会营造关心支持特殊教育改革发展的良好氛围。
(三)强化督导评估。将特殊教育改革发展情况作为各级人民政府和县级党政主要领导干部履行教育职责评价以及义务教育优质均衡发展督导评估的重要内容。督促指导各地教育督导部门将特殊教育纳入责任督学挂牌督导范围,开展常态化督导。加强对特殊教育发展提升行动计划实施情况的指导与督查,建立激励与问责机制,确保特殊教育发展提升行动计划有效实施。
附件:重点工作任务分工表
