首页
>
市政府工作部门
>
市工信局
>
规划计划
索 引 号:43060003/2017-718758
发布机构:市经济和信息化委员会
公开范围:全部公开
生成日期:2017-05-15
公开日期:2017-05-15
公开方式:政府网站
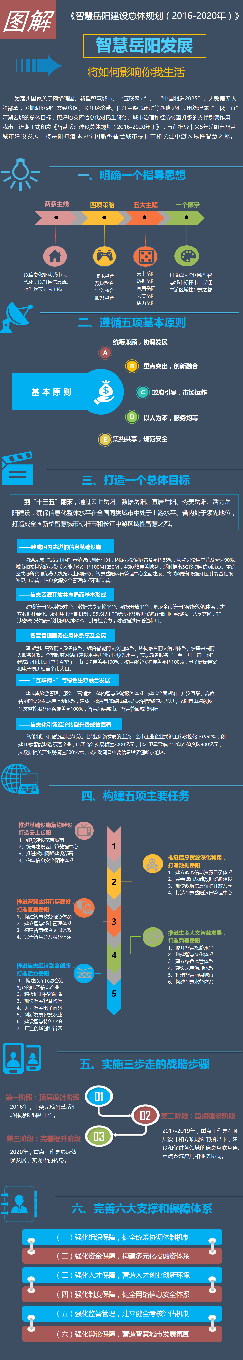
图解《智慧岳阳建设总体规划(2016-2020年)》
来源:市经信委 综合与法规科
2017-05-15 08:22
浏览量:
1
|
|
|
|
|
相关文件:
智慧岳阳建设总体规划(2016-2020年)
责任编辑:刘扬光