当前位置:
首页
>
政务公开
>
专题专栏
>
公共机构节能管理
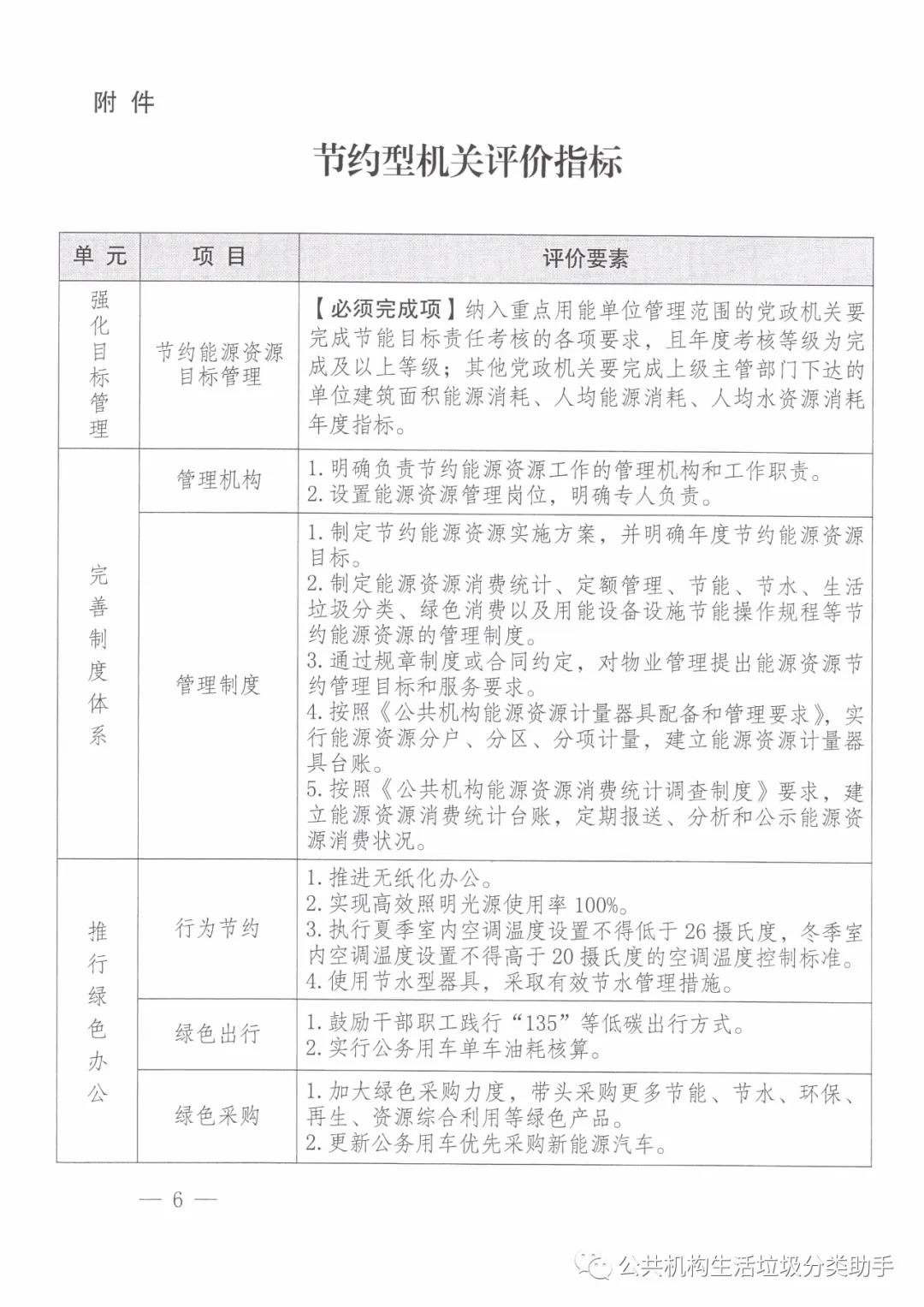
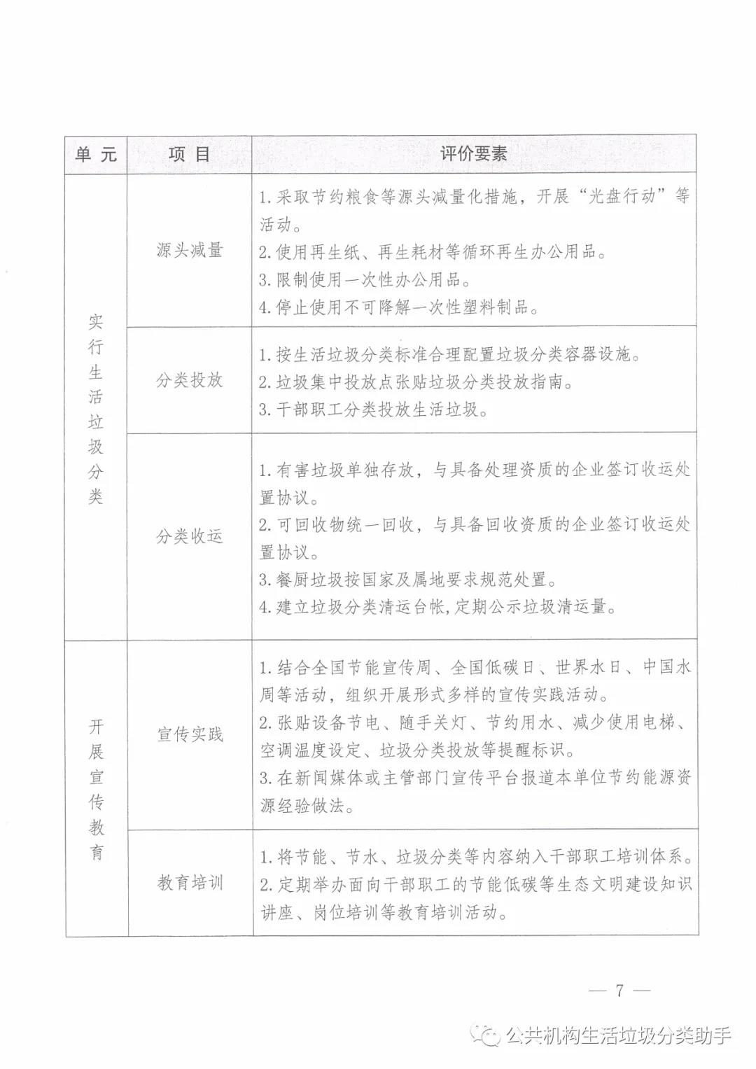
关于印发《节约型机关创建行动方案》的通知
2020-03-13 22:30
来源:
市机关事务局
【字体:
大
中
小
】
浏览量:
1
次